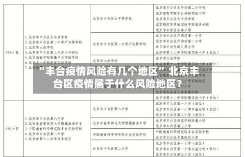
“丰台疫情风险有几个地区” 北京丰台区疫情属于什么风险地区?

丰台区是什么风险等级

丰台区五里店街道彩虹北社区近14天无报告本土确诊病例 ,即日起由中风险地区降为低风险地区。调整后,北京市已无高风险地区,中风险地区剩余3个 。丰台区转入常态化疫情防控 自6月1日以来 ,丰台区已连续7日无新增社会面病例,符合全市分级动态实施社会面防控政策规定。自6月9日起,丰台区转入常态化疫情防控阶段 ,封管控区陆续解封。

“丰台疫情风险有几个地区” 北京丰台区疫情属于什么风险地区?-第1张图片

北京丰台区属于中高风险等级 。北京丰台区高风险地区:新村街道、花乡(地区)乡。北京丰台区中风险地区:丰台街道 、南苑街道、长辛店街道、卢沟桥街道 、大红门街道、右安门街道、马家堡街道 、长辛店镇、南苑(地区)乡、卢沟桥(地区)乡 、西罗园街道。

“丰台疫情风险有几个地区	” 北京丰台区疫情属于什么风险地区?-第2张图片

低风险区:高风险区 、中风险区所在县(区、市、旗)的其他区域为低风险区 。

“丰台疫情风险有几个地区” 北京丰台区疫情属于什么风险地区?-第3张图片

北京丰台区属于什么风险等级?

〖壹〗 、北京高风险地区清零截至2022年6月7日24时,北京市疾控中心评估后,对丰台区、房山区部分地区风险等级进行调整。房山区阎村镇北京理工大学房山分校近14天累计报告1例本土确诊病例 ,即日起由高风险地区降为低风险地区。丰台区五里店街道彩虹北社区近14天无报告本土确诊病例 ,即日起由中风险地区降为低风险地区 。

〖贰〗、北京丰台区属于中高风险等级 。北京丰台区高风险地区:新村街道 、花乡(地区)乡。北京丰台区中风险地区:丰台街道、南苑街道、长辛店街道 、卢沟桥街道、大红门街道、右安门街道 、马家堡街道、长辛店镇、南苑(地区)乡 、卢沟桥(地区)乡 、西罗园街道。

〖叁〗、低风险区:高风险区、中风险区所在县(区 、市、旗)的其他区域为低风险区 。

〖肆〗、北京行程码已摘星。截至2022年2月16日0时,北京市丰台区玉泉营街道万柳园社区已不在中风险区中显示,北京全市均为低风险地区 ,行程码星号随之消失。星号消失的条件:行程卡带星号表示用户过去14天内途径或到访过存在中高风险地区的城市 。

北京市丰台区大红门街道有多少高风险

截止2022年12月10日,6个高风险。截止2022年12月10日,北京市丰台区大红门街道高风险地区分别是 ,东大街43号院4号楼2单元,东营里2号院4号楼1单元,东幸福街小区1号楼1单元 ,前泥洼三区9号楼2单元,新华街三里1号楼,新华街三里2号楼 ,因此是6个高风险。

月30日:东城区永定门外街道 、房山区长阳镇、门头沟永定镇由中风险降为低风险 。7月1日:东城区和平里街道和北新桥街道、丰台区大红门街道和长辛店镇 、大兴区林校路街道由中风险降为低风险。

北京丰台区属于中高风险等级。北京丰台区高风险地区:新村街道、花乡(地区)乡 。北京丰台区中风险地区:丰台街道、南苑街道 、长辛店街道、卢沟桥街道、大红门街道 、右安门街道 、马家堡街道、长辛店镇、南苑(地区)乡 、卢沟桥(地区)乡、西罗园街道。

北京疫情防范区域有哪些?名单统计一览

〖壹〗、北京疫情防范区域主要包括昌平区部分区域,以及丰台区部分采取健康监测措施的区域,具体名单及情况如下:昌平区防范区域 范围:昌平区北七家镇 、沙河镇其他区域(未被划定为封控区、管控区的部分)。管理措施:强化社会面管控 ,严格限制人员聚集规模 ,减少非必要活动 。

〖贰〗、封控区具体区域:万柳园15号楼 、18号楼、32号楼、31号楼 、23号楼 玉泉营果品公司 西南郊冷库 宜兰园一区2号楼 亿朋苑一区3号楼 马家楼村62号 京泉仓储后院 玉泉营212号院1号楼 管理措施:实行“14+7”健康管理(14天居家隔离+7天健康监测) 。

〖叁〗、防范区:东至石佛营路、西至石佛营西路 、北至园星南街 、南至朝阳北路之间围合区域(除外封控区、管控区),实行“强化社会面管控,严格限制人员聚集 ”。

〖肆〗、封控区:新兴家园小区4号楼桃源里小区16号楼航天总医院2号楼管控区:新兴家园小区4号楼周边重点区域桃源里小区16号楼周边的11个楼相关消息补充说明:航天总医院情况:2月23日通报 ,对病例到访的航天总医院2号楼实行全封闭管理,医院1842名员工核酸检测结果均为阴性。

北京丰台区属于什么风险等级

〖壹〗 、北京高风险地区清零截至2022年6月7日24时,北京市疾控中心评估后 ,对丰台区、房山区部分地区风险等级进行调整 。房山区阎村镇北京理工大学房山分校近14天累计报告1例本土确诊病例,即日起由高风险地区降为低风险地区。丰台区五里店街道彩虹北社区近14天无报告本土确诊病例,即日起由中风险地区降为低风险地区。

〖贰〗、北京丰台区属于中高风险等级 。北京丰台区高风险地区:新村街道 、花乡(地区)乡。北京丰台区中风险地区:丰台街道、南苑街道、长辛店街道 、卢沟桥街道、大红门街道、右安门街道 、马家堡街道、长辛店镇、南苑(地区)乡 、卢沟桥(地区)乡 、西罗园街道。

〖叁〗、低风险区:高风险区、中风险区所在县(区 、市、旗)的其他区域为低风险区 。

发表评论