「中国疫情风险地区图片」〃中国疫情风险示意图
长沙中风险地区有哪些(持续更新)
〖壹〗、截至2022年3月21日 ,长沙中风险地区如下(后续可能随疫情防控形势调整,需持续关注官方信息):天心区大托铺街道火云山庄烤全羊店(湘江南路店)自2022年3月20日起被划定为中风险地区,天心区其他区域风险等级不变 。

〖贰〗 、近来长沙没有中高风险区 ,但都是低风险区。高危地区:一般指新冠肺炎确诊病例超过50例,14天内出现聚集性疫情;中度风险地区:14天内有新增确诊病例,新冠肺炎累计确诊病例不会超过50例;确诊病例50余例 ,14天内无聚集性疫情。
〖叁〗、现在从张家港到湖南长沙中间是经过两个中风险地区的,但是我们是可以避开的,关键看你怎么去,如果直接坐飞机去的话就没有问题 。
〖肆〗、截止到2022年12月26日 ,长沙暂无中高风险地区。中高风险等级地区指中风险区和高风险区。高风险区一般为病例和无症状感染者居住地,以及活动频繁且疫情传播风险较高的工作地和活动地等区域;中风险区一般为病例和无症状感染者停留和活动一定时间,且可能具有疫情传播风险的工作地和活动地等区域 。
〖伍〗 、综述:低风险。自8月13日20时起 ,将长沙市天心区赤岭路街道乾城嘉园调整为低风险地区。此前,长沙市已通告将宁乡市城郊街道馨宁新村小区、未来方舟小区2号栋调整为低风险地区。至此,长沙市中风险地区全部清零 ,全市均为低风险地区 。

今日全国疫情中高风险地区查询
〖壹〗、最新全国风险地区名单可通过本地宝——全国疫情中高风险地区名单查询器实时查询。查询平台:本地宝——全国疫情中高风险地区名单查询器查询入口:点击进入(实时更新)本地宝的全国疫情风险等级名单查询系统由小编们实时维护,风险地区有调整时会第一时间更新专题,确保用户获取的信息准确且及时。
〖贰〗 、具体步骤:进入小程序入口打开微信 ,点击底部导航栏的“发现”选项,选取“小程序 ”功能 。搜索政务平台在小程序搜索框中输入“国家政务服务平台”,或通过历史记录找到该小程序并进入。选取风险查询功能在小程序首页找到“各地疫情风险等级查询”入口 ,点击进入查询页面。
〖叁〗、搜索并进入国家政务服务平台在小程序搜索框中输入“国家政务服务平台 ”,点击搜索结果中的官方小程序进入 。选取疫情风险等级查询功能进入平台后,找到“各地疫情风险等级查询”服务模块并点击。
〖肆〗、选取“防疫查询”功能:在“城市服务 ”页面中,通过搜索或浏览找到“防疫查询”选项并点击。此功能专门提供疫情防控相关信息的查询服务 。点击“全国中高风险疫情地区”:在“防疫查询”页面中 ,找到“全国中高风险疫情地区 ”选项并点击。系统将自动加载并显示最新数据。
〖伍〗、全国中高风险地区名单可通过以下方式实时查询:国务院官方微信小程序:查询方式:直接点击进入该小程序,即可获取最新的全国风险等级信息 。信息来源:数据来源于各地政府和卫健委的官方发布,确保信息的权威性和准确性。
天津静海区属于什么风险等级?
截至3月15日 ,天津静海区全域为低风险地区,暂无中高风险地区。具体说明如下:风险等级判定依据:风险等级划分通常根据疫情发展态势 、感染者数量及活动轨迹、传播风险等因素综合评估。截至3月15日,静海区未报告本土确诊病例或无症状感染者 ,且无聚集性疫情发生,因此符合低风险地区标准 。
自2022年4月7日起,天津市河北区、东丽区 、静海区的部分区域调整为低风险地区 ,具体调整情况如下:河北区:光复道街万爱情侣主题酒店(建国道1号龙门大厦)调整为低风险地区。东丽区:金钟街赵沽里新苑小区调整为低风险地区。
020号去天津静海不封城,因为其属于低风险地区 。截至6月20日15时,北京丰台区马家堡街道升级为中风险地区。北京有丰台区花乡(地区)乡、大兴区西红门(地区)镇2个高风险地区 ,34个中风险地区。国务院客户端小程序已上线疫情风险等级查询,可订阅全国各地疫情风险等级变更通知 。
静海疫情风险等级是无风险地区。根据相关公开资料显示,截至2022年12月14日,天津静海区受本轮疫情影响增设的风险区域已全部解除。当前全区实行常态化防控措施 。
天津近来属于低风险地区 ,封闭管理的区域主要包括以下地点:风险等级 根据疫情风险等级最新数据显示,天津地区近来没有中、高风险区域,所有区域(包括武清区 、河北区、北辰区、滨海新区 、南开区、红桥区、和平区 、西青区、津南区、河西区、东丽区 、宁河区、宝坻区、河东区 、静海区)均为低风险地区。
中国哪些地区有疫情
〖壹〗、广东地区:境外输入与本地传播并存 广东是疫情最集中的区域 ,2025年7月佛山发生境外输入继发聚集性疫情,累计病例2659例。此前,东莞、广州 、茂名等地也报告过输入性或本地病例 。该地区因世界交流频繁 ,需持续警惕境外输入风险。
〖贰〗、陕西省在2009年病例数激增至26例,其中25例集中在汉中市,渭南市也出现了类似的暴发。1 狂犬病虽然通常呈散发状态 ,但在与高发区接壤的低发区域,如果不采取有效的防控措施,也可能发生集中流行。1 近年来报告首例或输入病例的省份包括甘肃、陕西 、新疆、宁夏、辽宁和黑龙江 。
〖叁〗 、山西、辽宁、吉林、内蒙古 、陕西、甘肃、新疆 、黑龙江、宁夏和河北等省份虽然有报告 ,但病例较少,被认为是相对稳定的区域。 广西、广东 、贵州、湖南和四川等省份的狂犬病死亡人数比较多,占全国报告病例的大部分。
〖肆〗、中国疫情严重的七个城市包括武汉 、上海、广州、深圳 、北京、重庆和成都 。这些城市在过去的一段时间内,由于各种原因 ,疫情形势较为严峻。武汉作为疫情最初爆发的城市,受到了广泛的关注。在初期,武汉的疫情形势异常严峻 ,但随着全国上下的共同努力和有效防控措施的实施,疫情逐渐得到了控制 。
〖伍〗、均在西宁市;北京1例,在昌平区;宁夏1例 ,在银川市),含5例由无症状感染者转为确诊病例(山东3例,江西2例)。无新增本土无症状感染者。
〖陆〗、内蒙古赤峰最近就爆发了疫情 ,波及了好几个地方,有一天竟然位居榜首了,不过经过全市上下共同努力 ,中心城区低风险地区已经解封了 。
中国疫情最严重的地区
〖壹〗 、中国最严重的疫情是新型冠状病毒肺炎疫情,且疫情初期最为严重的地区是湖北省武汉市。以下是关于此疫情在中国最严重地区的详细说明:首次爆发地:新型冠状病毒肺炎疫情自2020年初在中国湖北省武汉市首次爆发,并迅速蔓延至全国各地及全球范围。
〖贰〗、疫情初期,湖北省特别是武汉市成为了中国疫情最为严重的地区 。由于早期对病毒传播和感染途径的认识不足 ,以及春节期间人员流动性增加,导致疫情在短时间内迅速扩散。湖北省的医疗资源面临巨大压力,许多医院出现了床位紧张、医护人员短缺的情况。
〖叁〗 、江苏省是近来全国疫情最为严重的省份之一。根据最新的中高风险区域名单 ,江苏省拥有2个高风险地区和50个中风险地区 。8月1日,江苏新增40例本土确诊病例,其中11例为轻型 ,29例为普通型。同时,新增2例本土无症状感染者,以及3例境外输入确诊病例。
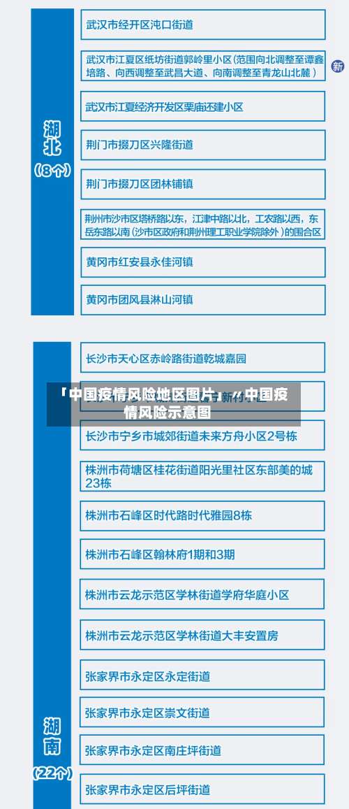
全国疫情最新中高风险地区名单全国疫情最新中高风险地区名单图片
截至近来 ,国内共有2个高风险地区,76个中风险地区,主要分布在陕西省、河南省、浙江省等地 ,以下为详细信息(数据不包括港澳台地区):高风险地区:具体地区名单会随疫情形势动态调整,可通过权威渠道实时查询 。
- 上海市黄浦区贵西小区 - 上海市黄浦区昭通路居民区(福州路以南区域)- 上海市黄浦区中福世福汇大酒店 - 上海市宝山区临江新村(二村)小区 - 黑龙江省哈尔滨市呼厅滑兰区兰河街道 - (更多中风险地区,请更新列表以包含最新信息)请注意,上述信息可能会随着疫情的发展而发生变化。
营口市(1个):鲅鱼圈区北大荒物流股份有限公司。黑龙江省 哈尔滨市(2个):五常市拉林镇 ,八家子乡全域 。境外情况:除澳门地区为低风险外,境外其他地区仍全部为高风险地区。
中风险地区:14天内有新增确诊病例;累计确诊病例不超过50例,或超过50例但14天内无聚集性疫情。低风险地区:无确诊病例 ,或连续14天无新增确诊病例 。查询建议 实时性:中高风险地区名单每天更新,出行前需再次确认目的地风险等级。
全国中高风险地区名单(截止1月27日)及查询方式如下:中高风险地区名单 高风险地区(9个):河北省:石家庄市藁城区全域;石家庄市新乐市全域;邢台市南宫市全域。黑龙江省:绥化市望奎县全域;绥化市海伦市永富镇众发村;绥化市海伦市永富镇东大村;哈尔滨市利民开发区裕田街道 。
全国中高风险地区名单持续更新如下:截至2022年6月21日,全国有高风险地区11个 ,中风险地区38个如下。
发表评论