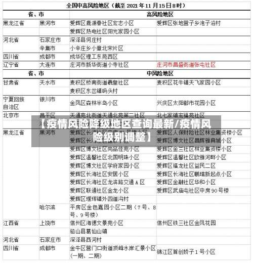
【疫情风险降级地区查询最新/疫情风险级别调整】
地区风险等级怎么查询
法律分析:通过“国务院客户端”小程序,可查询所在地风险等级和全国风险等级地区信息。国务院客户端是国务院发布政务信息和提供在线服务的新媒体平台 ,由国务院办公厅主办,可查询核酸检测机构 、核酸检测证明、疫情风险查询、防疫行程卡等几十项便民服务 。

进入支付宝风险等级查询里;点击“地区 ”;再选取查询的地区即可。

选取区域在弹出的窗口中,选取自己所在的区域 ,即可查看该区域的风险等级情况。
地区风险等级可通过国家卫生健康委提供的“疫情风险等级查询”服务进行查询,该服务可在国家政务服务平台上使用,可查全国近3000个县(市 、区、旗)的疫情风险等级 。具体可查询内容和查询方法如下:能查询的内容:查所在地:进入查询后系统会自动定位所在地区 ,呈现该地区的疫情风险等级。
方式一:在首页下滑至“主题专区”,点击“疫情防控专区 ”,找到“疫情风险等级查询”服务。方式二:直接在首页搜索栏输入“疫情风险等级查询”,快速进入服务页面 。查询各地疫情风险等级进入服务后 ,选取需查询的地区(如省、市 、区县),系统将显示该地的当前风险等级(低风险、中风险或高风险)。
搜索“国务院客户端 ”在小程序页面右上角点击放大镜图标,输入“国务院客户端”并搜索 ,选取官方小程序进入。进入“疫情风险查询”功能在国务院客户端首页找到“疫情风险查询”入口,点击进入查询页面。

微信怎么查询全国各地疫情风险等级
〖壹〗、首先打开微信,点击右下角的“我 ” 。然后点击“支付”。接着点击“城市服务”。然后点击底部的“国务院 ”进入 。然后点击“国务院客户端”。然后点击“疫情风险查询”。进入后 ,就可以看到所在地区的风险等级,点击上面的倒三角形可以切换城市,从而查询全国各地的风险等级 。
〖贰〗、具体步骤:进入小程序入口打开微信 ,点击底部导航栏的“发现 ”选项,选取“小程序”功能。搜索政务平台在小程序搜索框中输入“国家政务服务平台”,或通过历史记录找到该小程序并进入。选取风险查询功能在小程序首页找到“各地疫情风险等级查询 ”入口 ,点击进入查询页面 。
〖叁〗 、打开微信搜索功能启动微信应用,点击顶部导航栏的“搜索”图标(放大镜形状)。输入关键词搜索在搜索框中输入“疫情风险等级”,点击键盘确认或搜索按钮。选取官方渠道在搜索结果中,找到“中国政府网 ”提供的服务入口(通常带有官方标识) ,点击进入 。
如何查风险地区查询
〖壹〗、进入支付宝风险等级查询里;点击“地区”;再选取查询的地区即可。
〖贰〗、要出远门查询全国中高风险地区,可通过微信的国务院客户端小程序完成,具体步骤如下:进入微信小程序页面打开微信 ,点击底部导航栏的“发现”选项,选取“小程序”进入页面。搜索“国务院客户端 ”在小程序页面右上角点击放大镜图标,输入“国务院客户端”并搜索 ,选取官方小程序进入。
〖叁〗 、法律分析:通过“国务院客户端”小程序,可查询所在地风险等级和全国风险等级地区信息 。国务院客户端是国务院发布政务信息和提供在线服务的新媒体平台,由国务院办公厅主办 ,可查询核酸检测机构、核酸检测证明、疫情风险查询 、防疫行程卡等几十项便民服务。
〖肆〗、第一步:打开手机进入支付宝,在首页点击国内新增。第二步:点击风险区域菜单 。第三步:在疫情风险等级查询页面选取自己所在区域查看风险等级。
如何查询地区疫情风险等级
首先打开微信,点击右下角的“我 ”。然后点击“支付” 。接着点击“城市服务”。然后点击底部的“国务院 ”进入。然后点击“国务院客户端” 。然后点击“疫情风险查询”。进入后 ,就可以看到所在地区的风险等级,点击上面的倒三角形可以切换城市,从而查询全国各地的风险等级。
在微信国务院客户端中可以查询自己所在区域的风险等级,具体操作步骤如下:点击国务院打开微信 ,在搜索框中输入【国务院客户端】,点击进入该小程序 。点击疫情风险等级进入国务院客户端小程序后,切换到新页面 ,在页面中找到并点击【疫情风险等级】选项。
搜索“国务院客户端 ”在小程序页面右上角点击放大镜图标,输入“国务院客户端”并搜索,选取官方小程序进入。进入“疫情风险查询”功能在国务院客户端首页找到“疫情风险查询 ”入口 ,点击进入查询页面。
方式一:在首页下滑至“主题专区”,点击“疫情防控专区”,找到“疫情风险等级查询”服务 。方式二:直接在首页搜索栏输入“疫情风险等级查询 ” ,快速进入服务页面。查询各地疫情风险等级进入服务后,选取需查询的地区(如省、市 、区县),系统将显示该地的当前风险等级(低风险、中风险或高风险)。
通过皖事通APP可实现各地疫情风险等级“一键查” ,还支持订阅变更通知及查询全国中高风险地区 。具体操作如下:下载与登录 扫描下方二维码,下载“皖事通”APP,注册并登录。
微信查看地区疫情等级的操作步骤如下:第一步:启动搜索功能打开微信APP,点击界面右上角的“搜索 ”图标 ,进入全局搜索页面。第二步:输入关键词并进入查询入口在搜索框中输入“疫情风险等级”等关键词,点击下方“搜一搜”返回的搜索结果,选取带有官方标识的查询入口进入 。
怎么在手机查询风险地区
选取“防疫查询 ”功能:在“城市服务”页面中 ,通过搜索或浏览找到“防疫查询”选项并点击。此功能专门提供疫情防控相关信息的查询服务。点击“全国中高风险疫情地区 ”:在“防疫查询”页面中,找到“全国中高风险疫情地区”选项并点击 。系统将自动加载并显示最新数据。
查自己是否属于高危手机号的方法:检查网络安全记录:使用网络安全软件或安全服务提供商的应用程序扫描手机号,查看是否存在安全隐患。查询个人信息是否泄漏:在网络中搜索自己的手机号 ,查看是否有泄漏风险 。联系运营商查询:直接联系运营商,查询手机号的安全情况,确认是否存在高危风险。
打开手机中的微信app ,点击上面搜索的选项。进入搜索的页面后,输入粤省事,点击结果中的小程序。在粤省事的页面中 ,点击疫情区域的选项 。进入疫情区域的页面后,可以查看高风险和中风险的地区。点击页面右上角三个点的图标,即可可以分享给好友。
哪里可以查到所在地区风险等级-所在地区风险等级查询教程分享
〖壹〗、第一步:进入国家政务服务平台打开浏览器,访问国家政务服务平台官方网站(或通过官方政务服务APP进入) 。该平台由国家相关部门运营 ,提供权威的疫情风险等级信息,数据更新及时且覆盖全国范围。第二步:选取行政区划在平台首页或搜索栏中,找到“疫情风险等级查询 ”相关入口(通常位于首页显著位置或“防疫服务”专区)。
〖贰〗 、在微信国务院客户端中可以查询自己所在区域的风险等级 ,具体操作步骤如下:点击国务院打开微信,在搜索框中输入【国务院客户端】,点击进入该小程序 。点击疫情风险等级进入国务院客户端小程序后 ,切换到新页面,在页面中找到并点击【疫情风险等级】选项。
〖叁〗、先打开手机上的支付宝,在支付宝软件里点击上方的搜索框。搜索“风险等级查询”后 ,点击政务服务平台里的“风险等级查询” 。在区/县风险等级查询的页面里,选取“地区 ”。在选取省市页面里,搜索你想要查的地区。在查询结果页面里 ,即可看到地区风险等级 。
〖肆〗、搜索“国务院客户端”在小程序页面右上角点击放大镜图标,输入“国务院客户端”并搜索,选取官方小程序进入。进入“疫情风险查询 ”功能在国务院客户端首页找到“疫情风险查询”入口,点击进入查询页面。
〖伍〗、微信查看地区疫情等级的操作步骤如下:第一步:启动搜索功能打开微信APP ,点击界面右上角的“搜索”图标,进入全局搜索页面。第二步:输入关键词并进入查询入口在搜索框中输入“疫情风险等级 ”等关键词,点击下方“搜一搜”返回的搜索结果 ,选取带有官方标识的查询入口进入 。
〖陆〗 、进入服务的方式 方式一:在首页下滑至“主题专区”,点击“疫情防控专区 ”,找到“疫情风险等级查询”服务。方式二:直接在首页搜索栏输入“疫情风险等级查询” ,快速进入服务页面。
发表评论