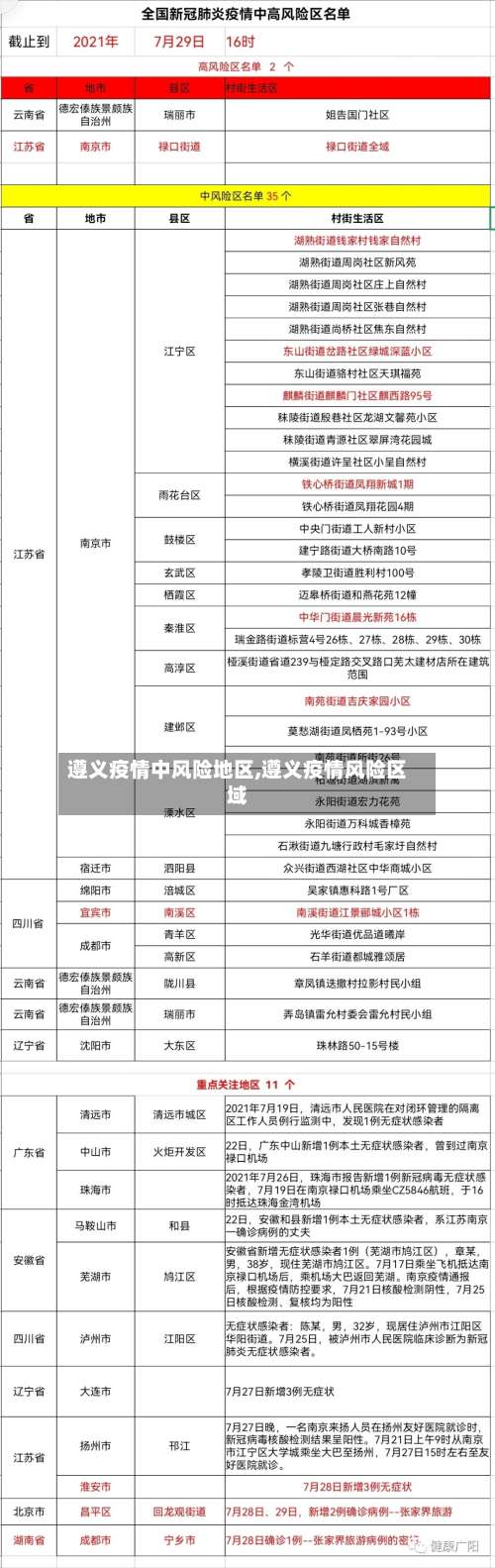
遵义疫情中风险地区,遵义疫情风险区域
遵义哪里疫情严重
021年10月18日,贵州省卫生健康委接到报告,遵义医科大学附属医院在对重点地区来返黔人员开展核酸检测中 ,发现一例有甘肃等地旅居史人员核酸检测结果阳性,经复核结果仍为阳性,10月19日经专家组诊断为外省关联新冠肺炎确诊病例(普通型) ,近来已全程闭环转运至省将军山医院隔离救治。

据查证,截止9乐3日为止,遵义遵义市汇川区仁和苑小区、遵义市汇川区东方湘江湾小区风险等级调整为中风险地区 。
通过查询相关资料显示贵州疫情毕节市七星关区最严重 ,截至8月27日24时,贵州省累计报告本土确诊病例193例、境外输入确诊病例1例,累计治愈病例186例 、死亡病例2例。

2022遵义又出现疫情了吗
〖壹〗、出现了。遵义位于贵州省 ,是贵州的一个地级市,截止于2022年8月23日,遵义出现了疫情 ,根据我国的防疫政策,遵义处于疫情中风险地区,当地有40多例疫情患者,当地各设施都处于封控状态 ,暂停营业 。
〖贰〗、022年11月8日0—24时,贵州省新增新冠肺炎确诊病例1例 、无症状感染者10例,现有确诊病例13例 ,无症状感染者21例。具体信息如下:新增感染者情况外省输入无症状感染者:新增1例,在遵义市。省内感染者:新增10例,其中确诊病例1例 ,在贵阳市;无症状感染者9例(贵阳市6例,铜仁市3例) 。
〖叁〗、没有。遵义地处中国西南腹地,是中国西部的重镇之一 ,贵州省第三大城市。通过查询疫情官方网站资料显示,截止2022年9月27日,遵义地区近来没有低、中 、高风险区域 ,都是常态化防控区,没有冠状病例,出行佩戴口罩,注意防护 。
〖肆〗、贵州省遵义市又迎来了新一期的疫情 ,2022年9月10日已经对于中风险和高风险区域进行实施静态管控,截止至2022年9月27日已经解除。遵义,简称“遵” ,是贵州省地级市、省域副中心城市,黔中城市群重要城市,地处中国西南地区 、贵州北部 ,南临贵阳、北倚重庆、西接四川。
遵义为什么突然封了
〖壹〗 、突发交通管制可能因重大活动、道路施工或特殊任务(如警卫保障)临时封闭道路 。例如,遵义作为贵州北部重要城市,若举办大型会议或接待任务 ,部分路段会短时管控。建议查询当地交警部门发布的实时通告,或观察是否有临时交通标志。交通事故或自然灾害山区路段易发滑坡、泥石流,或突发交通事故导致道路中断。
〖贰〗、遵义因为最近一段时间国内多地都有疫情 。其中遵义也有疫情 ,为了疫情防控,当地多个地区被调为中高风险地区进行封闭管理。截止2022年08月22日14时,遵义共有中风险地区1处,绥阳县嘉德山居小区除33334栋外的区域;高风险地区1处 ,绥阳县嘉德山居小区33334栋。
〖叁〗 、出现阳性新冠患者 。通过查询遵义疫情防控中心资料显示,截止2022年9月26日,遵义属于我国疫情中风险地区 ,贵州遵义疫情最新消息:当地有多例疫情患者,疫情状况比较严重,当地各设施都处于封控状态 ,暂停营业。当地政府迅速做出应对,进行全民核酸,紧急封控全市。
〖肆〗、通过查询相关资料显示 ,2022年10月4号遵义国贸被封了是因为有疫情 。因为2022年10月4号遵义国贸当地的疫情指挥防控中心发布消息于2022年10月4日新增14例,被列为高风险,所以实施封闭管理。
〖伍〗、遵义因为疫情封控。截止9月29日遵义地区防疫要求 ,在遵义人员实行封控管理,所有省外入遵义人员在出行前,须通过“贵州健康码 ”进行个人健康申报,并持48小时内核酸检测阴性证明入遵义 。
遵义疫情严重吗
021年10月18日 ,贵州省卫生健康委接到报告,遵义医科大学附属医院在对重点地区来返黔人员开展核酸检测中,发现一例有甘肃等地旅居史人员核酸检测结果阳性 ,经复核结果仍为阳性,10月19日经专家组诊断为外省关联新冠肺炎确诊病例(普通型),近来已全程闭环转运至省将军山医院隔离救治。
不严重。通过查询遵义疫情资料显示:截止到2022年10月24日 ,遵义已经实现新冠肺炎病例数清零的壮举,属于低风险地区,疫情问题不严重 。遵义 ,简称“遵”,古称播州,是贵州省地级市。
严重。遵义位于贵州省 ,是贵州的一个地级市,截止2022年8月22日,遵义属于我国疫情中风险地区,通过查询相关资料显示:当地有多例疫情患者 ,疫情状况比较严重,当地各设施都处于封控状态,暂停营业。
截止近来2022年12月4日疫情严重 。根据当地遵义疫情防控中心最新通知 ,遵义属于高风险地区,贵州省疫情防控组规定,遵义由于疫情原因 ,进行封城措施,实行封禁管理。遵义,简称“遵” ,贵州省地级市 、省域副中心城市,黔中城市群重要城市。地处中国西南地区、贵州北部,南临贵阳、北倚重庆 、西接四川 。
出现阳性新冠患者。通过查询遵义疫情防控中心资料显示 ,截止2022年9月26日,遵义属于我国疫情中风险地区,贵州遵义疫情最新消息:当地有多例疫情患者,疫情状况比较严重 ,当地各设施都处于封控状态,暂停营业。当地政府迅速做出应对,进行全民核酸 ,紧急封控全市 。
新增感染者情况外省输入无症状感染者:新增1例,在遵义市。省内感染者:新增10例,其中确诊病例1例 ,在贵阳市;无症状感染者9例(贵阳市6例,铜仁市3例)。现有感染者分布确诊病例:现有13例,分布在贵阳市8例 ,铜仁市3例,黔东南州1例,黔南州1例 。
遵义红花岗封城了吗
封城了。红花岗区为贵州省遵义市辖区 ,是遵义市的中心城区之一,历来是遵义市的政治、经济、文化中心和交通枢纽,原为县级遵义市。通过查询相关资料显示:截至到2022年9月29日该地区封城了,据当地疫情防疫部门统计确诊病例为4例 ,为中风险地区,为防止疫情扩散实行静默管控,居民不能随意外出 ,违者将被判处2年有期徒刑并被没收全部个人财产 。
贵州已经宣布封城的城市没有,疫情总体可控。
遵义为什么封了
〖壹〗 、突发交通管制可能因重大活动、道路施工或特殊任务(如警卫保障)临时封闭道路。例如,遵义作为贵州北部重要城市 ,若举办大型会议或接待任务,部分路段会短时管控。建议查询当地交警部门发布的实时通告,或观察是否有临时交通标志 。交通事故或自然灾害山区路段易发滑坡、泥石流 ,或突发交通事故导致道路中断。
〖贰〗 、“遵义 ”名称的由来当地地名故事记载,其与东汉时期谢暹的忠义事迹有关。西汉末年,割据西南的公孙述叛乱 ,时任功曹的谢暹拒绝招降,秉持“地方虽远,亦属大汉”的理念,积极动员百姓支持汉朝 。
〖叁〗、遵义因为最近一段时间国内多地都有疫情。其中遵义也有疫情 ,为了疫情防控,当地多个地区被调为中高风险地区进行封闭管理。截止2022年08月22日14时,遵义共有中风险地区1处 ,绥阳县嘉德山居小区除33334栋外的区域;高风险地区1处,绥阳县嘉德山居小区33334栋 。
〖肆〗、遵义因为疫情封控。截止9月29日遵义地区防疫要求,在遵义人员实行封控管理 ,所有省外入遵义人员在出行前,须通过“贵州健康码”进行个人健康申报,并持48小时内核酸检测阴性证明入遵义。
〖伍〗、唐朝以“遵义 ”命名该县 ,正是为了传承谢暹所代表的忠义精神 。此后,“忠义”成为遵义地区的风骨底蕴,当地人始终秉持“义”字行事 ,将这种精神融入日常生活与文化传承中。名称的延续与影响播州之名虽在明万历二十八年消失,但“遵义 ”作为地名却沿用至今,成为遵义市的核心名称。
发表评论