【广东疫情二类地区/广东疫情二类地区名单】
广东疫情重点地区名单
广州在荔湾 、番禺、增城、南沙等重点区域及机场 、港口等人员密集场所开展核酸检测,累计采样220万人。截至6月21日8时 ,未发现阳性感染报告 。CA868航班疫情“外溢”该航班累计报告38例阳性(确诊30例,无症状8例),已暂停运行四周。

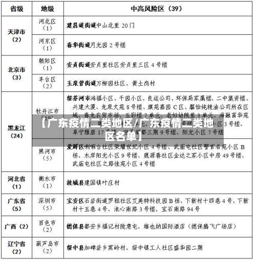
020年3月广东省新冠肺炎疫情风险等级重点地区名单如下:中风险地区:广州市越秀区;深圳市福田区;佛山市禅城区、南海区、顺德区 、三水区;惠州市惠城区、惠阳区、惠东县、博罗县 、大亚湾区;中山市主城区片区;肇庆市端州区;揭阳市普宁市。

广东疫情最新情况全省情况:截至3月13日24时 ,全省累计报告新冠肺炎确诊病例1356例,累计出院1299例,累计死亡8例 。13日当天全省无新增确诊病例 ,新增出院3例。有483名密切接触者正在接受医学观察。在院病例情况:在院的49例确诊病例中,轻型1例,普通型29例,重型5例 ,危重型14例 。

国内重点地区(2025年7月最新数据)广东省以下13个地市报告本地病例:佛山、广州、东莞 、中山、深圳、江门 、肇庆、梅州、珠海 、惠州、潮州、阳江 、云浮。全球分布特征主要流行区域集中在美洲、亚洲和非洲三大洲,但受传播范围广、变数多的影响,具体国家名单尚未公开。

基孔肯雅热防控二类地区很严重吗
基孔肯雅热在二类地区的流行风险确实较高 ,但防控得当可有效降低危害。 二类地区的定义与现状 基孔肯雅热主要通过蚊虫叮咬传播,国内将存在伊蚊媒介、曾有输入病例或局部传播风险的区域划分为二类防控区 。例如云南 、广东等边境或湿热地区,近年来偶有输入病例报告 ,但本土传播链尚未大规模扩散。
山东省属于基孔肯雅热防控Ⅱ类地区,存在聚集性疫情风险。 依据《基孔肯雅热防控技术指南(2025年版)》,Ⅱ类地区需同时满足两个条件:一是媒介伊蚊活跃期较长 ,二是曾有登革热本地病例报告或存在聚集性疫情风险 。
基孔肯雅热三类地区主要根据疫情活跃程度和传播风险划分,涉及防控措施的差异。世界卫生组织和各国卫生机构将基孔肯雅热流行区划分为不同风险等级。第一类地区(高风险)通常指病毒持续活跃传播、蚊媒密度高的区域,如印度、东南亚部分国家及非洲热带地区 ,需加强灭蚊和病例监测 。
防控二类地区主要指在特定蚊媒传染病(如登革热 、基孔肯雅热)传播风险评估中,存在较高风险的省份。 定义标准 二类地区的划分依据主要为两点:伊蚊活跃期较长或存在本地病例及聚集性疫情风险。这类地区需加强蚊媒监测和病例预警,防止疾病暴发 。
基孔肯雅热疫情应急响应分为四级,包括特别重大(Ⅰ级)、重大(Ⅱ级)、较大(Ⅲ级)和一般(Ⅳ级)。特别重大(Ⅰ级):当疫情出现跨省(区 、市)大范围暴发流行 ,全国病例数急剧增多,疫情扩散速度很快,对全国公共卫生、经济和社会秩序造成严重威胁时 ,启动特别重大应急响应。
这些地区有伊蚊分布,但无本地登革热病例报告,存在输入病例传播风险 。Ⅳ类地区(7个):包含内蒙古、吉林 、黑龙江、青海、宁夏 、新疆及新疆生产建设兵团。这些地区未监测到伊蚊分布 ,也无本地登革热病例报告。
广东疫情还能去旅游吗
当前广东非病例集中区域可谨慎前往旅游,佛山及周边建议暂缓行程。2025年7月20日至26日,广东省新增2940例基孔肯雅热本地病例 ,主要集中在佛山,广州、中山等11市有散发病例,均为轻症 ,无重症或死亡病例,整体可控 。
广东有基孔肯雅热,但仍然可以去旅游。疫情概况 广东地区,特别是广州、阳江、湛江等地已出现基孔肯雅热病例。基孔肯雅热是由基孔肯雅病毒引起的 、通过伊蚊叮咬传播的蚊媒传染病 。旅游建议 查阅健康通告:在前往广东旅游前 ,旅行者应查阅目的地的健康通告和警示信息,了解疫情的最新动态。
广东可以去,但需根据具体情况采取相应防护或规避措施。根据目的地风险调整行程若计划前往清远等粤北旅游区域 ,需避开极端天气(如暴雨、台风)或特殊管控时期(如重大活动交通管制) 。清远作为自然景观丰富的旅游地,在气候稳定、无突发公共事件时,是探索山水风光的理想选取^[2]^。
可以去广东 ,但要根据不同情况遵循相应政策和做好防护。近来广东部分地区存在疫情,如广州 、东莞出现新冠疫情,佛山爆发基孔肯雅热且已外溢 。不同情况前往广东的要求如下:前往广州国内低风险地区人员如不在中高风险地区所在地市可自由出入广州 ,但建议所有外省来(返)穗人员进行一次核酸检测。
广州出现登革热疫情时,仍然可以去旅游,但需要采取必要的预防措施。首先 ,了解登革热的基本知识至关重要 。登革热是一种通过蚊子传播的病毒性疾病,主要症状包括发热、头痛、肌肉和关节痛等。虽然登革热在某些地区可能呈现季节性或周期性爆发,但这并不意味着这些地区就完全不适合旅游。
发表评论