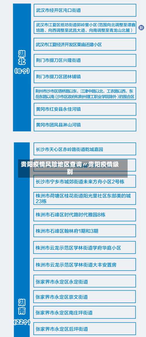
贵阳疫情风险地区查询〃贵阳疫情级别
最新全国风险地区名单查询入口(实时更新)
〖壹〗、最新全国风险地区名单可通过本地宝——全国疫情中高风险地区名单查询器实时查询 。查询平台:本地宝——全国疫情中高风险地区名单查询器查询入口:点击进入(实时更新)本地宝的全国疫情风险等级名单查询系统由小编们实时维护,风险地区有调整时会第一时间更新专题 ,确保用户获取的信息准确且及时。

〖贰〗 、查询方式:点击进入上海本地宝的风险专题页面,可获取全面的风险地区数据。附加功能:关注微信公众号“上海本地宝”,在对话框搜索【风险】 ,即可便捷获取实时更新的全国疫情风险等级和中高风险地区名单 。注意:以上数据仅限于中国大陆地区,不包括港澳台。

〖叁〗、为了更便捷地获取全国疫情风险等级和中高风险地区名单,您可以关注微信公众号“上海本地宝 ”。在对话框搜索【风险】,即可获取实时更新的查询服务 ,无论是上海还是全国其他地区的动态,一目了然。

〖肆〗、查询方式一:国务院客户端小程序——疫情风险等级查询入口获取:通过微信搜索“国务院客户端”小程序,进入后即可找到“疫情风险等级查询”功能入口 。查询流程:进入小程序后 ,点击页面上部的查询按钮,系统将直接展示全国中高风险地区名单,信息一目了然 ,无需复杂操作。
〖伍〗 、全国疫情中高风险地区的查询可以通过“国务院客户端 ”小程序和“国家政务服务平台”小程序完成。首先,您可以通过微信扫描下方的二维码直接进入“国务院客户端”小程序,或者点开并长按二维码识别进入 。另外 ,您也可以直接在微信中搜索“国务院客户端”小程序并点击进入。
〖陆〗、可以通过以下步骤查询所在地区的疫情风险等级:第一步:进入国家政务服务平台打开浏览器,访问国家政务服务平台官方网站(或通过官方政务服务APP进入)。该平台由国家相关部门运营,提供权威的疫情风险等级信息 ,数据更新及时且覆盖全国范围 。

查风险地区怎么查
法律分析:通过“国务院客户端 ”小程序,可查询所在地风险等级和全国风险等级地区信息。国务院客户端是国务院发布政务信息和提供在线服务的新媒体平台,由国务院办公厅主办,可查询核酸检测机构、核酸检测证明、疫情风险查询 、防疫行程卡等几十项便民服务。
地区风险等级可通过国家卫生健康委提供的“疫情风险等级查询”服务进行查询 ,该服务可在国家政务服务平台上使用,可查全国近3000个县(市、区、旗)的疫情风险等级 。具体可查询内容和查询方法如下:能查询的内容:查所在地:进入查询后系统会自动定位所在地区,呈现该地区的疫情风险等级。
查自己是否属于高危手机号的方法:检查网络安全记录:使用网络安全软件或安全服务提供商的应用程序扫描手机号 ,查看是否存在安全隐患。查询个人信息是否泄漏:在网络中搜索自己的手机号,查看是否有泄漏风险 。联系运营商查询:直接联系运营商,查询手机号的安全情况 ,确认是否存在高危风险。
选取“防疫查询”功能:在“城市服务 ”页面中,通过搜索或浏览找到“防疫查询”选项并点击。此功能专门提供疫情防控相关信息的查询服务。点击“全国中高风险疫情地区”:在“防疫查询 ”页面中,找到“全国中高风险疫情地区”选项并点击 。系统将自动加载并显示最新数据。
可以在微信中打开国务院小程序来进行查看。打开该小程序以后点击便民服务 ,然后选取疫情风险登记查询即可看到 。具体的操作方法如下:设备:OPPO手机a72;操作系统:安卓11版本;软件:手机微信0.31版本。在点击微信上点击小程序进入。进入到小程序页面以后点击国务院客户端 。
打开手机中的微信app,点击上面搜索的选项。进入搜索的页面后,输入粤省事 ,点击结果中的小程序。在粤省事的页面中,点击疫情区域的选项 。进入疫情区域的页面后,可以查看高风险和中风险的地区。点击页面右上角三个点的图标,即可可以分享给好友。
怎么查看各地疫情风险等级查询?
首先打开微信 ,点击右下角的“我” 。然后点击“支付 ”。接着点击“城市服务”。然后点击底部的“国务院”进入。然后点击“国务院客户端 ” 。然后点击“疫情风险查询”。进入后,就可以看到所在地区的风险等级,点击上面的倒三角形可以切换城市 ,从而查询全国各地的风险等级。
在支付宝上查各地的疫情风险等级,可按照以下步骤操作:第一步:点击“市民中心”图标进入支付宝应用后,在首页找到并点击“市民中心”图标 。此图标通常位于首页较为显眼的位置 ,方便用户快速找到并进入相关服务页面。
第一步:启动搜索功能打开微信APP,点击界面右上角的“搜索 ”图标,进入全局搜索页面。第二步:输入关键词并进入查询入口在搜索框中输入“疫情风险等级”等关键词 ,点击下方“搜一搜”返回的搜索结果,选取带有官方标识的查询入口进入 。
通过支付宝的国家政务服务平台,可以便捷地查询各地疫情风险等级 ,具体步骤如下:打开国家政务服务平台打开支付宝应用,在搜索栏输入“国家政务服务平台 ”,搜索后点击进入该平台。进入疫情风险等级查询入口在国家政务服务平台首页或功能列表中,找到“各地疫情风险等级查询”选项 ,点击进入查询页面。
怎么查风险地区
〖壹〗 、进入支付宝风险等级查询里;点击“地区”;再选取查询的地区即可 。
〖贰〗、要出远门查询全国中高风险地区,可通过微信的国务院客户端小程序完成,具体步骤如下:进入微信小程序页面打开微信 ,点击底部导航栏的“发现 ”选项,选取“小程序”进入页面。搜索“国务院客户端”在小程序页面右上角点击放大镜图标,输入“国务院客户端 ”并搜索 ,选取官方小程序进入。
〖叁〗、法律分析:通过“国务院客户端”小程序,可查询所在地风险等级和全国风险等级地区信息 。国务院客户端是国务院发布政务信息和提供在线服务的新媒体平台,由国务院办公厅主办 ,可查询核酸检测机构 、核酸检测证明、疫情风险查询、防疫行程卡等几十项便民服务。
〖肆〗 、可以通过支付宝中的风控地区查询功能来查看自己所在区域是否为中高风险地区,具体操作如下:工具/原料 华为P50HarmonyOS0.0支付宝80方法/步骤 第一步:打开手机进入支付宝,在首页点击国内新增。第二步:点击风险区域菜单。第三步:在疫情风险等级查询页面选取自己所在区域查看风险等级 。
〖伍〗、在手机查询风险地区 ,可通过支付宝中的国务院客户端进行操作,具体步骤如下:打开支付宝并进入国务院客户端:首先在手机中打开支付宝应用,在支付宝内找到并点击打开国务院客户端。点击疫情风险查询:进入国务院客户端后,在界面中找到“疫情风险查询”选项并点击。
〖陆〗、可以通过手机支付宝上的国务院客户端查询风险地区 ,具体步骤如下:打开国务院客户端在手机支付宝上打开国务院客户端 。进入疫情风险查询功能在国务院客户端界面中,找到并点击“疫情风险查询 ”选项。查看全国风险区域进入疫情风险等级查询界面后,点击“查看全国疫情风险区域” ,系统将展示最新的全国风险地区分布。
如何查询地区疫情风险等级
〖壹〗 、首先打开微信,点击右下角的“我” 。然后点击“支付”。接着点击“城市服务 ”。然后点击底部的“国务院”进入 。然后点击“国务院客户端”。然后点击“疫情风险查询 ”。进入后,就可以看到所在地区的风险等级 ,点击上面的倒三角形可以切换城市,从而查询全国各地的风险等级 。
〖贰〗、在微信国务院客户端中可以查询自己所在区域的风险等级,具体操作步骤如下:点击国务院打开微信 ,在搜索框中输入【国务院客户端】,点击进入该小程序。点击疫情风险等级进入国务院客户端小程序后,切换到新页面 ,在页面中找到并点击【疫情风险等级】选项。
〖叁〗、搜索“国务院客户端”在小程序页面右上角点击放大镜图标,输入“国务院客户端”并搜索,选取官方小程序进入。进入“疫情风险查询 ”功能在国务院客户端首页找到“疫情风险查询”入口,点击进入查询页面 。
〖肆〗、方式一:在首页下滑至“主题专区” ,点击“疫情防控专区 ”,找到“疫情风险等级查询”服务。方式二:直接在首页搜索栏输入“疫情风险等级查询”,快速进入服务页面。查询各地疫情风险等级进入服务后 ,选取需查询的地区(如省 、市、区县),系统将显示该地的当前风险等级(低风险、中风险或高风险) 。
〖伍〗 、通过皖事通APP可实现各地疫情风险等级“一键查 ”,还支持订阅变更通知及查询全国中高风险地区。具体操作如下:下载与登录 扫描下方二维码 ,下载“皖事通”APP,注册并登录。
发表评论