西安疫情当前风险地区︰(西安疫情当前风险地区名单)
西安是疫区吗
〖壹〗、西安所在的关中地区是我国流行性出血热的主要疫区之一 ,这背后有几个关键因素共同作用。宿主动物分布集中,黑线姬鼠和褐家鼠是汉坦病毒的主要携带者,而关中地区的气候 、地形和植被环境特别适合黑线姬鼠栖息 ,野外鼠群的病毒携带率较高,为疫情发生提供了自然条件 。人群暴露机会多也是重要原因。

〖贰〗、当地流行情况西安市是出血热的老疫区也是重点疫区,每8 - 10年左右有一个发病高峰 ,且一年四季均可发病,每年有两个发病高峰,4 - 6月(或5至7月)会出现春峰,10月至次年1月会出现秋冬峰。陕西科技大学镐京学院位于西安 ,学生处于该流行区域内,感染出血热的风险相对较高 。

〖叁〗、西安市社区层面疫情传播快速上升势头已得到控制,疫情总体呈下降态势 ,但仍处于攻坚期。具体分析如下:社区传播势头得到控制:西安市经过数轮大规模核酸检测和12天的严格社会管控,疫情初期社区层面导致的传播快速上升势头已被遏制。
〖肆〗 、自2022年1月24日起,西安市市区及管辖区降为低风险地区 。近来为止 ,西安还不属于疫区。综上所述,西安全域将为低风险地区,不是疫区 ,但是出行也要注意防护,带好口罩,严格按照防疫要求。
〖伍〗、飞机在三亚落地的提示如下:西安属于14天内有涉疫区的城市。需持48小时内双检测核酸阴性(双测要间隔24小时)的证明才能登机 。落地后在社区报备 ,做三天两检。看来无需集中隔离,还是比较人性化的管控政策。
从西安回商洛商南县需要隔离吗
〖壹〗、从西安回商洛商南县是否需要隔离取决于西安当时的疫情风险等级及具体防疫政策,若在西安为中高风险地区或政策要求期间返回,原则上是需要隔离的 。具体如下:西安处于中高风险地区时:提倡在西安地区人员近期不返商 ,必须返商的集中隔离14天,落实14日5次核酸检测(隔离 、核酸检测费用自理),另加7天居家健康监测。
〖贰〗、春运期间从西安返回老家陕西商洛商南县需要核酸检测吗?根据上级指示 ,凡是从外省返乡必须做核酸检测(7天阴性)才可以返乡,带着检测报告,到地方后去社区登记 ,然后按照社区规定办就可以了。
〖叁〗、现在西安不能回洛南 。通过查询相关资料了解到近期,洛南县在外地的乡亲们,特别是在商洛市商州区、山阳县 、商南县 ,西安市和渭南市等地有意返洛人员,请大家安心待在原地。
〖肆〗、从丹东前往陕西商南烈士陵园需先抵达商南县,再根据地址导航至陵园 ,近来无直接交通路线信息,建议通过公共交通或自驾完成行程。交通方式建议公共交通:火车:从丹东乘坐火车至西安或商洛市,再转乘长途汽车或城际交通前往商南县 。商南县无民用机场,需以铁路或公路中转为主。
〖伍〗、车辆在商洛境内会经过多个县区 ,但主要的高速路线保持稳定。离开商洛后,沪陕高速继续向东南方向延伸,最终抵达本次行程的目的地——商南县 。商南县位于陕西省东南部 ,地处秦岭东段南麓,与河南 、湖北两省交界,地理位置十分重要。
〖陆〗、沪陕高速到商南西下高速 ,从高速路引线直达县城。

西安雁塔区是什么风险
〖壹〗、西安市雁塔区长延堡街道因社会面连续14天无新增确诊病例,符合风险等级下调标准,被调整为低风险地区 ,市民因此欢欣鼓舞。调整背景与依据长延堡街道是西安疫情传播较早且严重的区域之一,但通过政府集中隔离措施有效控制了疫情扩散 。根据疫情防控通用标准,14天内社会面无新增病例即可下调风险等级 ,无论原风险等级为高或中。
〖贰〗 、Xi市雁塔区是低风险区。高风险地区:如果在最后一例确诊病例后14天内,该地区没有新增本地确诊病例,则可以解除封锁 。在高危地区,要采取极其严格的措施应对疫情。果断采取停工、停业、停课等管控措施。必要时可采取区域封锁 ,限制人员进出 。
〖叁〗 、若来自西安中高风险地区所在县(区)涉及区域:雁塔区、碑林区、灞桥区 、新城区、长安区、高新区、西咸新区。管控措施:赋红码,落实14天集中隔离;期间进行4次核酸检测(第13天);隔离时间从离开西安相应地区时计算,费用自理。
〖肆〗 、西安雁塔区现在是高风险区:通报称 ,根据区域分类防控工作要求和省市专家综合评估,经Xi市疫情防控指挥部批准,自2022年1月17日起 ,灞桥区洪庆街道、新城区西一路街道、沣东新城王思街道 、西咸新区贾坡街道、大雁塔街道、电子城街道 、张虎寨街道、都城街道等区域由中等风险区调整为低风险区 。
〖伍〗、近来,西安安整个地区是低风险的。根据国务院关于新冠肺炎疫情联防联控机制科学分区 、精准管控和省市专家综合评估的要求,经Xi新冠肺炎疫情防控指挥部研究决定 ,自2022年7月22日起,将以下区域调整为中等风险区域。
西安的中高风险地区有哪些
截止2022年12月3日西安的中高风险地区有:未央区 。经开区。雁塔区。长安区。莲湖区 。西安,简称“镐 ” ,古称长安、镐京,是陕西省省会、副省级市 、特大城市、关中平原城市群核心城市,国务院批复确定的中国西部地区重要的中心城市。
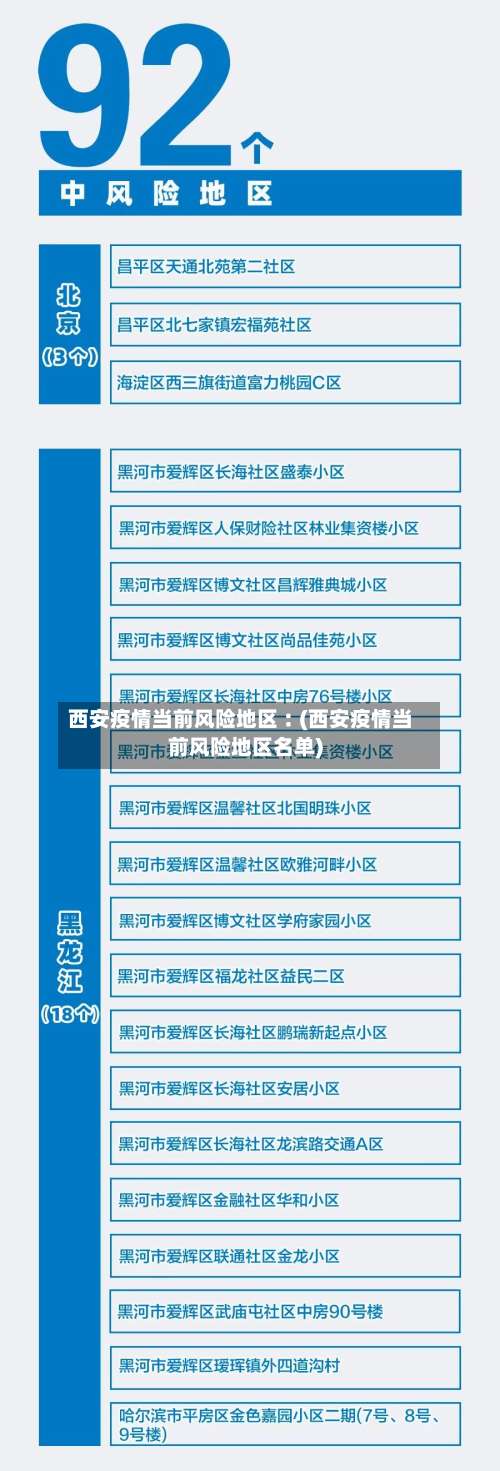
中风险区(共2个):高新区(1个)高新区丈八街道唐沣社区易道郡玫瑰公馆1期12号楼 碑林区(1个)碑林区长安路街道永宁社区友谊东路136号院 西安市碑林区和高新区2个区(开发区)除中风险区外,其他为低风险区。
曲江新区中冶一曲江山社区海天华庭5号楼 。航天基地聚福苑小区5号楼 ,航天基地智慧谷小区1号楼,未央区谭家街道红旗社区17号楼,_邑区玉蝉街道龙家寨村 ,灞桥区洪庆街道庆华长安家园11号楼,世界港务区京东亚洲一号员工宿舍,截至12月22日 ,西安市共有高风险地区1个,中风险地区40个。
西安疫情中事物矛盾法则
〖壹〗、西安疫情中事物矛盾法则体现为防疫主要矛盾与民生特殊矛盾的对立统一,需通过具体问题具体分析实现动态平衡。以下是详细分析:主要矛盾与特殊矛盾的对立统一主要矛盾:西安疫情中防止疫情扩散是当前的主要矛盾 ,这是由疫情的传播性、危害性以及公共卫生安全需求决定的 。
〖贰〗 、事物的矛盾法则,即对立统一的法则,是唯物辩证法的最根本法则 ,这一法则贯穿于辩证法的核心内容并决定了对宇宙发展法则的两种对立认识。
〖叁〗、《矛盾论》核心阐述了事物的矛盾法则即对立统一法则,是唯物辩证法最根本法则,强调矛盾普遍存在于一切事物中,推动事物发展 ,且复杂事物发展中有主要矛盾和次要矛盾之分,它们会随事物发展变化,学习矛盾论目的是找出并解决主要矛盾推动生活进步。
〖肆〗、矛盾法则的核心思想是事物自身包含的既对立又统一的关系 ,是事物发展的动力和源泉 。具体来说:对立统一:矛盾法则揭示了事物内部存在的两种对立性质的力量,它们相互斗争 、相互排斥、相互否定。发展动力:这种内部的对立和斗争是事物发展的根本动力和源泉,推动事物不断克服自身的矛盾和缺陷 ,从而向前发展。
〖伍〗、矛盾法则无处不在 。例如,社会中的贫富差距 、城乡差距、利益冲突等都是矛盾的表现形式。因此,矛盾法则不仅是哲学的基本原理之一 ,也是我们认识世界、分析问题的重要工具。总之,矛盾法则的核心思想是强调事物自身包含的对立统一关系,它不仅是事物发展的动力和源泉 ,也是我们认识世界 、分析问题的重要工具。
2022年西安最新出行政策:可以出城吗?附解封最新时间通知!
022年西安最新出行政策允许出城,离市人员凭西安一码通“绿码”出行,不需开具离市证明 。 以下是具体政策说明及解封时间通知:出城政策详情离市条件:自2022年1月24日起,离市人员无需开具离市证明 ,凭西安一码通“绿码”即可出行。出入小区、村落实“扫码、测温 、戴口罩 ”防控措施。
022年西安可以出城 。以下是关于2022年西安最新出行政策的详细介绍:离市政策:离市人员凭西安一码通“绿码”即可出行,不需开具离市证明。出入小区、村需落实“扫码、测温、戴口罩”防控措施。交通恢复:公交车 、出租车、网约车、地铁 、班线客车等交通工具已全面恢复运营,司乘人员需做好个人防护 。
022年西安解封后可以出城 ,西安高速于1月20号前后解封。以下是关于西安解封后出城及高速通行的详细信息:西安解封后出城政策出城条件:西安自2022年1月24日起全市降为低风险地区,市民恢复正常出行。需要离市的人员凭“西安健康码绿码 ”即可出行,不需要再开具离市证明 。
发表评论