「21号疫情风险地区」〃21号疫情风险地区最新
2021年12月21日零时起上海全域低风险
〖壹〗 、自2021年12月21日零时起,上海全市均为低风险地区 。具体信息如下:风险等级调整情况:根据上海市疫情防控工作领导小组办公室发布的信息 ,经市防控办研究决定,并依据国务院联防联控机制有关要求,自2021年12月21日零时起,将浦东新区张江镇张东路2281弄玉兰香苑四期小区由中风险地区调整为低风险地区。

〖贰〗、截止2022年1月14日 ,上海回杭州近来没有发布需要隔离14天的政策,是否隔离需根据上海的风险等级及杭州具体区域政策判断,具体如下:上海全域低风险时:2021年12月21日零时起 ,上海中风险地区清零,全域为低风险地区。

〖叁〗、试点启动:2021年10月,广东省、上海市率先开展全域无隐性债务试点工作;2021年12月 ,财政部明确经济强省(市)率先试点,为全国提供经验;2022年1月,财政部强调重点在低风险地区推进 ,逐步扩大范围。关键工具:特殊再融资债(用于偿还存量隐性债务)成为核心工具 。
〖肆〗 、绍兴市上虞区交通封控情况绍兴市上虞区自2021年12月11日13时起实施全域交通封控,除国计民生、疫情防控、应急救援等必需的保障类车辆 、人员外,禁止其他一切车辆、人员进出上虞区域。若从绍兴其他低风险地区出发 ,需确认是否受封控影响。
〖伍〗、上海暂无对低风险地区人员的防疫规定,凭健康码或者行程码绿码有序通行 。在抵沪后开展7天的自主健康监测,其间每天早晚两次自测体温。政策实施时间:以上措施自2021年12月31日发布之日起实施至2022年3月15日。

全国中高风险地区最新名单(附实时查询入口)
最新全国风险地区名单可通过本地宝——全国疫情中高风险地区名单查询器实时查询 。查询平台:本地宝——全国疫情中高风险地区名单查询器查询入口:点击进入(实时更新)本地宝的全国疫情风险等级名单查询系统由小编们实时维护,风险地区有调整时会第一时间更新专题 ,确保用户获取的信息准确且及时。
全国中高风险地区名单可通过以下方式实时查询:国务院官方微信小程序:查询方式:直接点击进入该小程序,即可获取最新的全国风险等级信息。信息来源:数据来源于各地政府和卫健委的官方发布,确保信息的权威性和准确性 。
搜索“国务院客户端”在小程序页面右上角点击放大镜图标 ,输入“国务院客户端 ”并搜索,选取官方小程序进入。进入“疫情风险查询”功能在国务院客户端首页找到“疫情风险查询”入口,点击进入查询页面。
为了更便捷地获取全国疫情风险等级和中高风险地区名单 ,您可以关注微信公众号“上海本地宝” 。在对话框搜索【风险】,即可获取实时更新的查询服务,无论是上海还是全国其他地区的动态 ,一目了然。
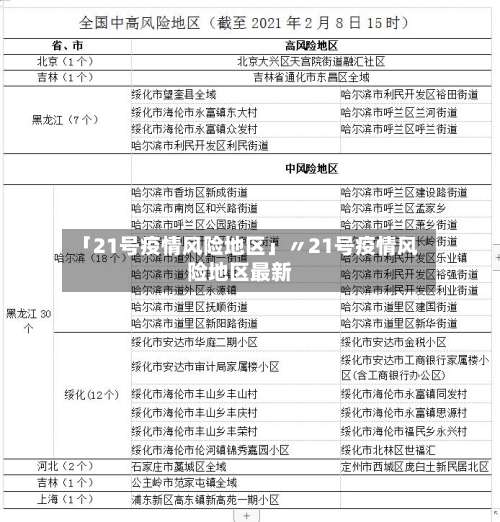
北京已有4个高风险地区都是哪里?
北京已有四个高风险地区,分别是丰台区新村街道 、大兴区黄村(地区)镇、花乡(地区)乡、西红门(地区)镇。截至6月21日15时,北京市丰台区新村街道 、大兴区黄村(地区)镇由中风险调整为高风险。本市还有37个中风险地区 ,涉及丰台区、大兴区、海淀区 、西城区、房山区、东城区、石景山区 、朝阳区、门头沟区、通州区10个区 。
国务院客户端小程序疫情风险等级查询服务显示,截至6月22日17时,北京已有4个高风险地区,涉及丰台区花乡(地区)乡 、丰台区新村街道、大兴区西红门(地区)镇和大兴区黄村(地区)镇。这4个地区与新发地农产品批发市场距离较近 ,其中花乡(地区)乡为新发地批发市场所在地区。
北京市共有4个高风险地区:丰台区:花乡(地区)乡、新村街道;大兴区:西红门(地区)镇 、黄村(地区)镇 。
截止到最新数据,北京相关部门公开的高风险区域包含14个,分别分布在朝阳区、房山区和通州区。其中 ,有个高风险区位于朝阳区,四个高风险区位于房山区,剩下的一个高风险区位于通州区。一直以来 ,北京都在尽力保障每位居民拥有着充足的生活用品,比如蔬菜水果和新鲜肉鱼蛋奶 。
北京市永定路街道已调为高风险地区,近来全市共有43个中高风险区 ,具体分布如下:高风险地区:海淀区:永定路街道。丰台区:2个。大兴区:2个 。中风险地区:丰台区:12个。大兴区:9个。海淀区:3个 。东城区:4个。西城区:4个。朝阳区:2个。房山区:1个 。门头沟区:1个。通州区:1个。
安阳发布21号通告:汤阴县古贤镇全域调整为高风险区域
月10日确认,安阳2例感染者与天津津南现有本地疫情属同一传播链,均为奥密克戎变异株BA.1分支 。根据疫情防控形势变化 ,自1月12日起,汤阴县古贤镇全域调整为高风险区域。问责情况:因疫情防控不力,截至1月12日,安阳市共问责61家单位、11名相关责任人。
河南安阳将汤阴县古贤镇全域调整为高风险区域 。进口水果监管:云南昆明自1月20日零时起 ,对进入储存 、销售、加工环节的进口水果实施集中监管,核酸检测阴性并消毒后取得出仓证明方可流通。
汤阴县发布第21号通告,决定对未参加全员核酸检测人员实行有奖举报 ,举报查实1人给予举报人500元现金奖励,并公布了各级举报电话。 具体内容如下:通告背景与目的当前汤阴县疫情防控形势严峻,县委、县政府已连续开展八轮全员核酸检测 ,投入大量人力 、物力 。
对所有来自或途经国内疫情中高风险地区的来(返)厦人员,一律实施14天集中或居家医学观察,按厦门市规定实行新冠病毒核酸检测。安阳近来的中高风险地区:高风险地区:安阳市汤阴县育才中学、安阳市汤阴县古贤镇全域。中风险地区:安阳市汤阴县全域(育才中学、古贤镇除外)、安阳市文峰区 。
管控背景与目的:根据安阳市当前疫情防控形势变化 ,为有效阻断疫情传播,切实保障人民群众生命安全和身体健康,在原有管控措施基础上 ,对汤阴县部分区域实行区域管控。封控区范围:古贤镇:全域被划为封控区。白营镇:时尚小镇小区 、时尚小镇5号院被划为封控区。菜园镇:前皇甫村、后皇甫村被划为封控区 。
自2022年1月10日起,安阳市将汤阴县育才中学、古贤镇大朱庄村划为高风险地区,内黄县六村乡袁六村划为中风险地区,其他地区风险等级不变。具体说明如下:高风险地区汤阴县育才中学:学校作为人员密集场所 ,在疫情传播中具有较高风险。
发表评论