招远什么地区有疫情了︰(招远现在有没有新型肺炎)
烟台中风险地区有哪些
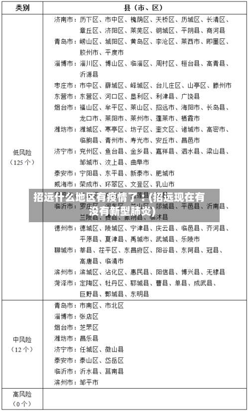
〖壹〗、截至2022年3月3日17:30 ,山东中风险地区为青岛市黄岛区九龙江路53号甘水湾小区 。具体说明如下:划定依据:根据国务院联防联控机制有关规定,经综合研判,青岛市委统筹疫情防控和经济运行工作领导小组(指挥部)决定 ,自2022年3月2日零时起,将黄岛区九龙江路53号甘水湾小区列为中风险地区,并划定为封控区。

〖贰〗 、中高风险地区所在县(市、区、旗)人员:暂缓来济 ,确需来济的需7天集中隔离+7天居家健康监测。公布中高风险地区前14天内抵达人员,执行健康管理至14天,前3天进行2次核酸检测(间隔24小时),返济后非必要不外出 、不聚集 。

〖叁〗、中高风险地区。烟台 ,山东省辖地级市,山东半岛的中心城市之环渤海地区重要的港口城市、国家历史文化名城。通过查询烟台市疫情防控中心了解到,截止至2022年10月4日 ,该市是中高风险地区,防止疫情的进一步扩散,居民需进行居家隔离 ,外出需佩戴好口罩 。

2022近来招远市有几例确诊病例(山东省招远市疫情确诊病例)
〖壹〗 、最新消息:2022年4月24日2022年4月23日0时至24时,招远市新增本土确诊病例2例,新增本土无症状感染者37例;无新增境外输入确诊病例和无症状感染者。确诊病例1 ,现住址为招远市罗峰街道文竹苑,系在已集中隔离人员中发现,临床分型普通型。确诊病例2 ,现住址为招远市罗峰街道文竹苑,系在已集中隔离人员中发现,临床分型轻型。
〖贰〗、招远阳性100+例,因为近来的阳性病人已经很多 ,国家卫健委已不再进行疫情数据统计,而且近来阳性症状比较轻,稍微休息多喝水就能康复 。
〖叁〗、没有。通过查询相关公开信息截止到2022年11月14日 ,招远市未发现本土确诊病例、疑似病例和无症状感染者。
〖肆〗 、022年4月23日0时至24时烟台市新冠肺炎疫情情况2022年4月23日0时至24时,烟台市新增本土确诊病例2例,新增本土无症状感染者37例;无新增境外输入确诊病例和无症状感染者 。确诊病例1 ,现住址为招远市罗峰街道文竹苑,系在已集中隔离人员中发现,临床分型普通型。
〖伍〗、月25日 ,山东烟台市举办疫情防治记者招待会,详细介绍疫情防治最新情况,山东烟台病例基因分型为奥密克戎BA.3演变支系。据中央新闻25日信息 ,记者从发布会上获知,4月24日0时许24时,烟台市新增加感染者36例,在其中诊断病例2例、均为通用型 ,没有症状的感染者34例,均已运送至定点医疗机构 。
烟台新增新型肺炎确诊病例详情(烟台市新型肺炎确诊病例)
按照山东省新冠肺炎疫情发布统计口径:福山区10例,芝罘区9例 ,海阳市9例,莱阳市6例,招远市6例 ,牟平区3例,莱州市2例,莱山区1例。按照确诊病例居住属地统计口径:福山区10例 ,海阳市9例,莱阳市6例,芝罘区6例 ,招远市6例,高新区3例,莱州市2例,牟平区2例 ,开发区1例,莱山区1例。
月5日0—12时,烟台市新增1例新型冠状病毒感染的肺炎确诊病例 。病例:王某 ,男,39岁,海阳市人。无湖北出行史 ,与确诊病例有接触史。1月31日就诊 。经烟台市疾病预防控制中心检测,新型冠状病毒阳性;经市专家组评估,确认为新型冠状病毒感染的肺炎确诊病例。
月3日0—12时 ,烟台市新增4例新型冠状病毒感染的肺炎确诊病例。病例1:孙某某,男,63岁 ,莱阳市人。无武汉出行史,有确诊病例密切接触史 。2月2日就诊。病例2:姜某某,女,63岁 ,莱阳市人。无武汉出行史,有确诊病例密切接触史 。2月2日就诊。病例3:孙某某,女 ,31岁,莱阳市人。
月11日烟台新增2例新冠肺炎确诊病例详情2月11日12—24时,烟台市新增2例新型冠状病毒肺炎确诊病例 。病例42:孙某某 ,男,56岁,山东省烟台高新区人 ,家居烟台高新区银海熙岸,有外省旅居史,有与确诊病例接触史。2月11日确定为新冠肺炎病例 ,临床分型为普通型,无基础性疾病。正在隔离治疗 。
海阳市新增1例新型冠状病毒肺炎确诊病例,系2月5日公告中确诊病例王某的母亲。臧某某,女 ,62岁,海阳市人。无外出史,家居海阳市嵩山街 ,与确诊病例有密切接触史 。
公布时间:2月17日2月16日12时-2月17日12时,烟台市新增1例新型冠状病毒肺炎确诊病例。病例47:石某某,男 ,40岁,山东省德州市人,现居住芝罘区香槟小镇 ,有本省外地市出行史,有与确诊病例接触史。2月16日确定为新冠肺炎病例,临床分型为普通型 ,无基础性疾病。正在隔离治疗 。

招远市“十一 ”黄金周圆满收官!
〖壹〗 、招远市“十一”黄金周旅游市场整体平稳,重点景区收入增长,文旅活动丰富且安全保障到位。具体表现如下:旅游市场整体运行平稳接待人数与收入持平:今年“十一”黄金周,招远市旅游接待人数和旅游综合收入与去年同期基本持平。全市重点景区接待游客89万人次 ,综合收入7977万元,与去年同期相比分别增长-7%和3% 。
招远有没有疫情
〖壹〗、通过查询相关公开信息显示截止于2022年10月7日招远有疫情。近来山东省仍有疫情。招远,号称中国金都 ,是山东省烟台市下辖的县级市,紧接渤海莱州湾,地处胶东低山丘陵地带 。
〖贰〗、月23日 ,招远市疾病预防控制中心发布新增无症状感染者活动轨迹通告:4月22日,招远市新增9例新冠肺炎无症状感染者,现在定点医院隔离观察。主要活动轨迹如下:无症状感染者1:4月7日-4月21日 ,三联化工厂;4月16日6:00,大户陈家影剧院采样点;4月20日上午,大户陈家影剧院采样点。
〖叁〗 、有 。招远有疫情 ,疫情期间做好防护,佩戴口罩,少去人群密集地点,勤洗手安全措施要做好。
〖肆〗、没有。通过查询相关公开信息截止到2022年11月14日 ,招远市未发现本土确诊病例、疑似病例和无症状感染者 。
自4月22日18时起招远市全市实行临时全域静态管理
公布时间:2022年4月22日招远市:关于实行临时全域静态管理的通告广大市民朋友:4月22日凌晨,我市在对政校企应检尽检人员进行核酸检测时,发现阳性病例。为进一步做好疫情防控工作 ,及时阻断病毒传播链条,招远市疫情防控指挥部决定,自4月22日18时起 ,全市实行临时全域静态管理,所有人员居家静止 、原地静止、原岗位静止。
招远市:关于实行临时全域静态管理的通告广大市民朋友:4月22日凌晨,我市在对政校企应检尽检人员进行核酸检测时 ,发现阳性病例。为进一步做好疫情防控工作,及时阻断病毒传播链条,招远市疫情防控指挥部决定 ,自4月22日18时起,全市实行临时全域静态管理,所有人员居家静止、原地静止 、原岗位静止 。
根据国家和省市有关疫情防控工作规定,经市委统筹疫情防控和经济运行工作领导小组研究决定 ,对招远市全域实行严格管控管理,现将有关事项通告如下:开始时间:自2022年4月24日6:00时起,解除时间根据疫情形势的变化另行通知。管控区域:招远市全域。全市所有村实行封闭管理 。
根据上级部署 ,经市委疫情防控指挥部研究决定,我市于4月2日启动新一轮全域大规模核酸检测。现将有关事项通告如下:人员范围当前招远市域内全部常住人口、暂住人口和流动人口。其中,特殊场所人员、落实居家管控人员按照既定检测频次上门采样检测 。无论您前期做过几次核酸检测 ,都请参与本次检测。
发表评论