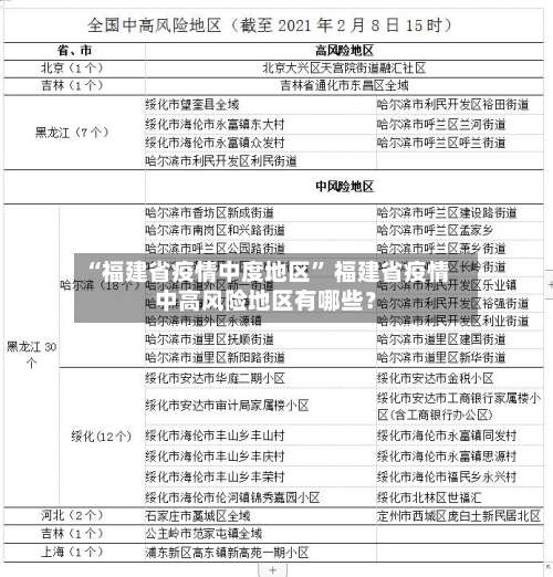
“福建省疫情中度地区” 福建省疫情中高风险地区有哪些?

19省份步入中度老龄化,养老问题如何解决?

针对中国人口老龄化问题,可从养老保障体系 、劳动力资源盘活、银发经济培育、社会服务供给四个核心方向推进落地解决办法 。

“福建省疫情中度地区” 福建省疫情中高风险地区有哪些?-第1张图片

应对挑战与长期规划需解决服务人员专业化不足 、区域发展不平衡等问题。建议加强养老服务职业教育 ,建立多层次培训体系;通过“时间银行 ”等互助机制增强社区凝聚力;并利用大数据等技术优化服务匹配效率。此外,需关注农村地区老龄化问题,推动城乡养老资源均衡配置 。

“福建省疫情中度地区” 福建省疫情中高风险地区有哪些?-第2张图片

“中度老龄化”带来的挑战公共财政支出和社会保障体系方面“中度老龄化 ”首先考验医疗、养老等公共财政支出和社会保障体系。2016年我国社会保险基金出现收不抵支现象 ,多个省份累计结余入不敷出。

“福建省疫情中度地区” 福建省疫情中高风险地区有哪些?-第3张图片

并定期进行健康体检 。总结:缓解“养老焦虑”需未雨绸缪,通过情感联结、经济储备 、健康管理构建三重保障 。善待老伴与结交好友可提供情感支持,合理规划财产与提前储蓄能增强经济韧性 ,而坚持锻炼则是健康养老的基石。面对人口老龄化趋势 ,个人与家庭需主动作为,将焦虑转化为行动,方能从容应对晚年生活。

面对日益严峻的老龄化 ,养老问题可通过以下方式解决:认清老龄化现状及其成因 老龄化现状:据国家统计局数据,截至2022年末,60岁及以上人口已达8亿 ,占全国人口的18%,其中65岁及以上人口占比更是高达19% 。老年人口比重持续增加,而生育率下滑导致人口负增长 ,老龄化问题愈发严峻。

中国中高风险地区最新名单中国中高风险地区实时查询

〖壹〗 、最新全国风险地区名单可通过本地宝——全国疫情中高风险地区名单查询器实时查询。查询平台:本地宝——全国疫情中高风险地区名单查询器查询入口:点击进入(实时更新)本地宝的全国疫情风险等级名单查询系统由小编们实时维护,风险地区有调整时会第一时间更新专题,确保用户获取的信息准确且及时 。

〖贰〗、可以通过微信国家政务服务平台查看最新的全国中高风险疫情地区分布 ,具体步骤如下:进入微信国家政务服务平台:打开微信,在搜索栏输入“国家政务服务平台 ”,进入该程序页面。点击各地疫情风险等级查询:在程序页面中 ,找到并点击“各地疫情风险等级查询”选项。

〖叁〗、在手机上查看全国中高风险疫情地区 ,可通过微信《扫码抗疫情》小程序实现,具体步骤如下:步骤一:进入《扫码抗疫情》小程序打开微信,点击顶部“搜索小程序”栏 ,输入“扫码抗疫情 ”,在搜索结果中选取并进入该小程序 。

〖肆〗 、途径一:微信搜索公众号“广州本地宝”关注该公众号后,在对话框回复“风险”关键词 ,可获取全国或广州疫情风险等级查询系统入口。系统会展示中高风险地区的最新名单及调整时间,信息由专业团队实时维护,确保准确性和及时性。此方式适合需要快速获取特定地区风险等级的用户 ,尤其关注广州本地情况的人群 。

〖伍〗、全国中高风险地区名单可通过以下方式实时查询:国务院官方微信小程序:查询方式:直接点击进入该小程序,即可获取最新的全国风险等级信息。信息来源:数据来源于各地政府和卫健委的官方发布,确保信息的权威性和准确性。

〖陆〗、选取地区:系统默认显示当前定位所在地的风险等级 ,若需查询其他地区,可通过手动筛选功能切换目标城市或区县 。查看中高风险地区:在页面中找到“点击查询全国中高风险疫情地区 ”的选项,点击进入后即可查看最新名单 。名单通常按省份分类 ,并标注具体区域名称及风险等级(高风险或中风险)。

修水属于什么风险等级

九江修水县疫情风险等级 根据“国务院客户端”9月13日13时查询到的风险等级 ,修水县为常态化防控地区 高中低风险区如何划分?无疫情县实行常态化防控 根据第九版防控方案,高中低风险区是在有疫情的县(市 、区、旗)内划分。没有疫情发生的县(市、区 、旗),全域实行常态化防控措施 。

南昌回修水需要隔离吗 —— 不需要。根据南昌市疫情防控局发布 ,截止到2022年9月28日,已经属于低风险地区,回修水县是不需要隔离的 ,只需要携带48小时核酸检测证明和健康码即可。修水到福建要隔离吗 ——修水县,江西省九江市下辖县,古号“分宁” ,国史有上望之称,位于江西省西北部 。

附疫情高风险区名单九江市修水县部分区域为高风险,除高、低风险区以外的其他区县均为常态化防控区域。

发表评论