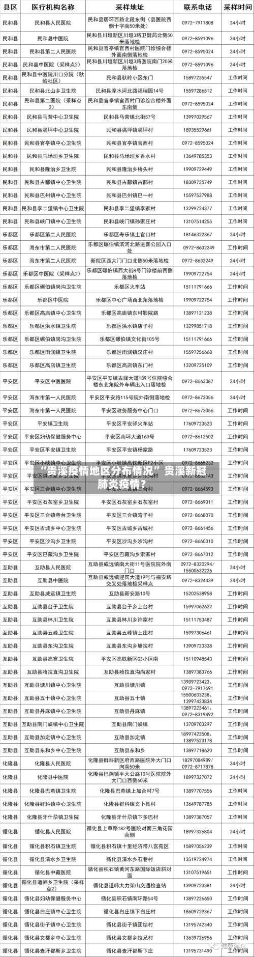
“贵溪疫情地区分布情况” 贵溪新冠肺炎疫情?

贵溪的疫情是怎么来的

贵溪的疫情是由于两名外省返回的密接导致。通过查询相关资料显示 ,2022年10月18日 ,南城县接上饶市广信区疾控中心 、金溪县疾控中心协查工单,胥某某 、汤某某与新冠阳性感染者在广信区望仙谷同空间,被判定为密切接触者 ,两人均已落实集中隔离医学观察,18日核酸检测结果为阴性 。

“贵溪疫情地区分布情况” 贵溪新冠肺炎疫情?-第1张图片

因为疫情形势严峻 。截止至2022年9月13日,通过查询相关资料了解到 ,为进一步阻断疫情蔓延,贵溪市疫情形势严峻,可以巩固现有疫情防控成果。贵溪市疫情防控应急指挥部研究 ,决定将执行的临时性全域静默管理时间延长至2022年8月20日24时。静默管理期间,每天5:00到11:00开展一轮全域大规模全员核酸检测 。

“贵溪疫情地区分布情况	” 贵溪新冠肺炎疫情?-第2张图片

江西贵溪市实行全区域三天静默管理 的这一行动已经在网上发布,并引起了全社会的广泛关注 ,虽然这次季末管理只是临时性的,但是对于当地疫情的排查工作而言,是十分的有帮助的。近来对于当地的这种静默管理 式的疫情排查工作严禁展也是十分有效果的。

管理不好 ,导致疫情扩散 。在发现疫情后没有第一时间管理 ,导致疫情扩散的比较严重,所以不降反升。高风险区域:阳性感染者居住区域,以及走动频繁且疫情传播感染可能性较高的工作地和活动地等区域 ,划为高风险区域。

高风险地区有哪些地方

云南全省范围内对有毒野生菌中毒的风险进行了评估,结果显示,在7个地区被划为高风险区域 ,包括宜良县、红塔区、华宁县 、新平县、澜沧县、墨江县以及砚山县 。这7个地区由于地理环境和气候条件等因素,居民食用有毒野生菌中毒的风险相对较高。

近来公开信息中明确提到的高风险地区为内蒙古额济纳旗达来呼布镇镇区,另一高风险地区暂未获取到官方确认信息。 高风险地区现状 内蒙古额济纳旗达来呼布镇镇区范围自2024年10月21日起被列为高风险地区 。当地已采取严格的防疫管控措施 ,包括封闭管理 、交通限制和全员核酸筛查等。

高风险区是指病例和无症状感染者的居住地,以及活动频繁且疫情传播风险较高的工作地、活动地等区域。高风险区原则上以居住的小区或者村为单位划定,可根据流行病学调查的结果进行研判、调整风险区域范围 。高风险区采取“足不出户 、上门服务”的封控措施 。

中山市南区良都1个社区8月3日评定为高风险区域 ,提示该社区近期蚊媒密度较高或存在病例聚集。社区管理方需强化环境整治,定期开展灭蚊行动,居民应配合减少户外暴露时间 ,尤其是清晨和傍晚蚊虫活跃期。东莞市东城街道樟村社区8月15日新增为“两热”风险区 ,反映当地疫情动态变化 。

在微信顶部搜索栏输入关键词,系统会显示关联的小程序或服务。选取“查询行程码 ”打开 进入官方提供的行程查询服务页面,通常由政府或权威机构开发。选“高风险地区查询”打开 在行程码服务页面中 ,找到专门的高风险地区查询入口(可能标注为“风险地区”“中高风险名单 ”等) 。

江西省贵溪市有疫情吗

有。通过查询相关资料显示截止到2022年8月15日,江西省新增本土确诊病例1例(在鹰潭市贵溪市),新增本土无症状感染者29例 ,其中鹰潭市22例,均在贵溪市。

有 。通过查询江西省疫情最新消息,江西8月22日新增本土感染“1+7” ,均在贵溪市,8月22日0-24时,江西省新增本土确诊病例1例(在鹰潭市贵溪市)。

鹰潭市贵溪市。江西 ,简称赣,中国23个省之一,省会南昌 。通过查询相关资料显示 ,截止到2022年8月16日 ,江西省新增本土无症状感染者152例,其中鹰潭市44例,均在贵溪市 ,鹰潭市贵溪市新增本土无症状感染者比较多,疫情最严重。

贵溪疫情最新消息  2022年8月22日0-24时,江西省新增本土确诊病例1例(在鹰潭市贵溪市) ,新增本土无症状感染者7例(鹰潭市7例,均在贵溪市)。

贵溪市雄石街道办事处象山村委下张村是否划分为低风险了

是 。截止到2022年9业务27日,通过查询石街道办事处防疫部门显示 ,贵溪市雄石街道办事处象山村委下张村没有疫情,是划分为低风险地区,贵溪是江西省辖县级市 ,由鹰潭市代管,位于江西省东北部 。

贵溪疫情死了多少人

〖壹〗、020年1月至2022年3月30日贵溪疫情死亡1例。从2020年1月至2022年3月30日24时,贵溪累计报告本土确诊病例1029例 ,累计出院病例987例 ,累计死亡病例1例。截至2022年3月30日24时,现有本土住院确诊病例41例 。

〖贰〗、防疫措施像他们这种行为的话,那么很容易就会导致这个防疫措施毁于一旦 ,有时候那么这个疫情大规模感染都是因为这个原因,有一些人那么不注重做好这个防疫措施,违反这个防疫规定 ,所以才会导致的这个疫情大规模感染的情况出现。

〖叁〗 、女婿与外孙参加葬礼被查处,是因为他们拒不执行人民政府在紧急状态情况下依法发布的决定、命令。具体事件情况如下:事件背景:8月16日,贵溪市鸿塘镇基塘村村民祝某某去世 。当时可能处于当地政府因疫情防控等紧急情况依法发布的决定、命令的执行期 ,对人员流动等有严格限制。

〖肆〗 、有。通过查询相关资料显示截止到2022年8月15日,江西省新增本土确诊病例1例(在鹰潭市贵溪市),新增本土无症状感染者29例 ,其中鹰潭市22例,均在贵溪市 。

江西贵溪有疫情吗

〖壹〗 、有。通过查询相关资料显示截止到2022年8月15日,江西省新增本土确诊病例1例(在鹰潭市贵溪市) ,新增本土无症状感染者29例 ,其中鹰潭市22例,均在贵溪市。

〖贰〗、有 。通过查询江西省疫情最新消息,江西8月22日新增本土感染“1+7” ,均在贵溪市,8月22日0-24时,江西省新增本土确诊病例1例(在鹰潭市贵溪市)。

〖叁〗、有疫情。截止至2022年9月27日 ,通过查询江西贵溪防疫要求规定,江西省贵溪仍处于疫情防控的时期,贵溪任何人都需要做好安全防护 ,安全出行 。贵溪属于高险地区,旅游区任何人都不可以去,还需要携带健康码 。

发表评论