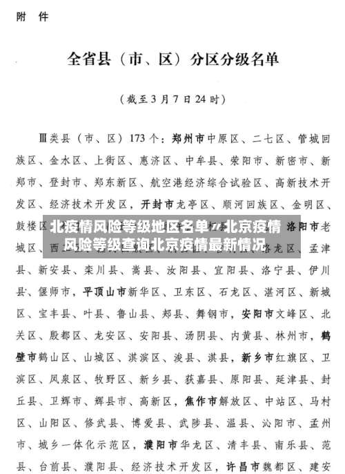
北疫情风险等级地区名单〃北京疫情风险等级查询北京疫情最新情况
2022年5月1日北京风险等级调整通报
022年5月1日北京市风险等级调整情况如下:新增高风险地区:朝阳区双井街道广和南里二条(由中风险地区升级)。新增中风险地区:朝阳区豆各庄乡朝丰家园社区 、十八里店乡吕家营村;房山区窦店镇芦村;通州区于家务回族乡西里社区、新华街道盛业家园社区、中仓街道新华园社区(均由低风险地区升级) 。

截至2022年5月18日24时,经市疾控中心评估 ,按照《北京市新冠肺炎疫情风险分级标准》,朝阳区3地 、房山区3地、通州区1地调整风险等级。升级为中风险地区:房山区阎村镇北京理工大学房山分校:近14天累计报告4例本土确诊病例,即日起由低风险地区升级为中风险地区。

022年5月4日起 ,北京市调整了部分地区疫情风险等级,将朝阳区金盏乡金盏嘉园二社区升级为高风险地区,房山区阎村镇大紫草坞村升级为中风险地区 。朝阳区金盏乡金盏嘉园二社区:截至2022年5月3日24时 ,该社区近14天累计报告6例本土确诊病例。

022年5月3日起,北京市部分区域风险等级调整如下:高风险地区升级情况截至2022年5月2日24时,以下地区因近14天累计报告本土确诊病例数达到标准,由中风险地区升级为高风险地区:朝阳区十八里店乡周家庄村:累计报告6例本土确诊病例。
022年5月12日起 ,北京市风险等级调整情况为2地升级为中风险地区,5地风险等级调低,具体如下:升级为中风险地区的有:截至2022年5月11日24时 ,房山区阎村镇紫欣苑小区近14天累计报告3例本土确诊病例,通州区马咸桥镇样本小区近14天累计报告2例本土确诊病例 。
北京行程码摘星!具体什么时候去掉星号的?附官方最新消息
摘星意义:居民行程码不再标注星号,生活逐步恢复正常 ,出行限制解除。官方依据:国务院客户端小程序显示,北京市行程卡上的星号于2月16日0时消失,确认摘星成功。历史对比:类似情况曾出现在深圳等城市 ,但需注意疫情反复可能导致风险等级再次调整。
北京行程码已摘星 。截至2022年2月16日0时,北京市丰台区玉泉营街道万柳园社区已不在中风险区中显示,北京全市均为低风险地区 ,行程码星号随之消失。星号消失的条件:行程卡带星号表示用户过去14天内途径或到访过存在中高风险地区的城市。
摘星的条件当用户过去14天内的行程轨迹不再包含任何中高风险地区所在城市时,行程码的星号会自动消失 。这一过程由系统根据通信大数据自动判定,无需用户手动申请。例如,若北京某区域降为低风险 ,且用户未再进入其他中高风险地区,14天后星号即会消除。
北京摘星指的是北京居民的行程码上不再显示星号标记,意味着当地风险等级调整后 ,居民生活与工作秩序恢复正常 。 具体解释如下:行程码星号的含义行程码由工信部推出,通过手机信号定位用户14天内的到访地区。若某城市存在中风险或高风险地区,该城市名称右上角会标注星号(*)。
如何查询自己是否被限制进京?
〖壹〗、查询自己有没有被限制进京可以通过点击微信城市服务的出现政策查询即可进行查询 ,具体操作如下:点击微信城市服务查询点击城市服务 在微信中点击我,点击服务,点击城市服务 。点击进入专区 在城市服务中点击进入专区。点击出现政策 在疫情专区点击出行政策查询 ,查询北京的政策即可进行查询。
〖贰〗 、查城市名单:若近期有边境口岸城市旅居史,需确认所在城市是否在限制进京名单中 。可通过“北京本地宝 ”公众号回复【限制进京】获取最新名单,或查询北京市疾控中心发布的管控地区一览表。进返京通用要求 必备条件:持48小时内核酸检测阴性证明;“北京健康宝”显示绿码(无弹窗)。
〖叁〗、可以通过微信的城市服务功能来查询自己是否被限制进京 ,具体操作如下:打开软件并进入城市服务专区:打开微信软件,在城市服务页面,点击专区。点击出行政策查询:在专区页面,找到并点击出行政策查询选项 。点击各地疫情防控政策:在出行政策查询页面 ,点击各地疫情防控政策。
2022年5月19日起北京风险等级调整通报详情
截至2022年5月18日24时,经市疾控中心评估,按照《北京市新冠肺炎疫情风险分级标准》 ,朝阳区3地、房山区3地、通州区1地调整风险等级。升级为中风险地区:房山区阎村镇北京理工大学房山分校:近14天累计报告4例本土确诊病例,即日起由低风险地区升级为中风险地区 。
截至2022年5月19日,北京理工大学房山分校累计确诊病例为11例。根据北京市新型冠状病毒肺炎疫情防控工作第339场新闻发布会通报 ,北京理工大学房山分校疫情发生后,相关部门立即启动应急响应机制,落实8小时工作机制以快速控制疫情传播。风险等级调整依据为近14天累计报告病例数 。
022年5月4日起 ,北京市调整了部分地区疫情风险等级,将朝阳区金盏乡金盏嘉园二社区升级为高风险地区,房山区阎村镇大紫草坞村升级为中风险地区。朝阳区金盏乡金盏嘉园二社区:截至2022年5月3日24时 ,该社区近14天累计报告6例本土确诊病例。
022年5月12日起,北京市风险等级调整情况为2地升级为中风险地区,5地风险等级调低,具体如下:升级为中风险地区的有:截至2022年5月11日24时 ,房山区阎村镇紫欣苑小区近14天累计报告3例本土确诊病例,通州区马咸桥镇样本小区近14天累计报告2例本土确诊病例 。
022年5月3日起,北京市部分区域风险等级调整如下:高风险地区升级情况截至2022年5月2日24时 ,以下地区因近14天累计报告本土确诊病例数达到标准,由中风险地区升级为高风险地区:朝阳区十八里店乡周家庄村:累计报告6例本土确诊病例。
月20日北京怀柔检出一管混采阳性,相关风险点位已公布 ,请有交集人员主动报备。风险点位详情 万星农贸市场(原南华市场):2022年5月15日10:40-15:25;5月19日6:40-14:40 。农发地市场:2022年5月19日11:10-15:24。
2022年5月3日起北京风险等级调整通报
〖壹〗 、022年5月3日起,北京市部分区域风险等级调整如下:高风险地区升级情况截至2022年5月2日24时,以下地区因近14天累计报告本土确诊病例数达到标准 ,由中风险地区升级为高风险地区:朝阳区十八里店乡周家庄村:累计报告6例本土确诊病例。房山区长阳镇加州水郡东区社区金桥世界公寓:累计报告7例本土确诊病例。
〖贰〗、022年5月4日起,北京市调整了部分地区疫情风险等级,将朝阳区金盏乡金盏嘉园二社区升级为高风险地区 ,房山区阎村镇大紫草坞村升级为中风险地区 。朝阳区金盏乡金盏嘉园二社区:截至2022年5月3日24时,该社区近14天累计报告6例本土确诊病例。
〖叁〗、截至2022年5月18日24时,经市疾控中心评估,按照《北京市新冠肺炎疫情风险分级标准》 ,朝阳区3地 、房山区3地、通州区1地调整风险等级。升级为中风险地区:房山区阎村镇北京理工大学房山分校:近14天累计报告4例本土确诊病例,即日起由低风险地区升级为中风险地区 。

3月16日起北京朝阳区小红门乡肖村定为中风险地区
〖壹〗、自2022年3月16日起,北京市朝阳区小红门乡肖村被定为中风险地区。具体说明如下:风险等级调整依据:截至2022年3月16日12时 ,朝阳区小红门乡肖村近14天累计报告3例本土确诊病例。经北京市疾控中心评估,依据《北京市新冠肺炎疫情风险分级标准》,将该区域定为中风险地区 。调整后风险区域情况:中风险地区:仅朝阳区小红门乡肖村1个。
〖贰〗 、调整原因:截至2022年3月16日12时 ,朝阳区小红门乡肖村近14天累计报告3例本土确诊病例。调整标准:经市疾控中心评估,按照《北京市新冠肺炎疫情风险分级标准》,本市即日起将朝阳区小红门乡肖村定为中风险地区 。风险等级最新消息:截至近来 ,北京市共有中风险地区1个,为朝阳区小红门乡肖村。
〖叁〗、022预估北京疫情结束时间在4月上旬左右,预计4月上旬陆续恢复正常 ,但具体时间需根据后期疫情新增情况确定,以官方通知为准。预估结束时间依据:2022年3月16日12时起,北京市将朝阳区小红门乡肖村定为中风险地区,截至当时共有1个中风险地区 。
〖肆〗、北京朝阳区小红门乡肖村已于3月30日零时由中风险区调整为低风险区。中风险降为低风险的条件如下:以县市区为单位的风险划定标准:低风险地区:无确诊病例或连续14天无新增确诊病例。
〖伍〗 、北京朝阳区小红门乡肖村于3月30日0时起由中风险区调整为低风险区。降级时间与依据:3月30日零时 ,国务院客户端小程序疫情风险等级查询显示,肖村风险等级下调 。此次调整基于14天内无新增病例、区域运转正常的防控成果,符合风险等级动态管理要求。
〖陆〗、022年3月16日 ,北京市将朝阳区小红门乡肖村定为中风险地区,中风险地区调整为低风险地区需要14天的封闭管理,按此推算 ,北京疫情预计在4月上旬能结束恢复正常。但如果该区域后续还有新增病例,结束时间会相应推迟 。结束恢复正常条件:近14天封闭管理区域内无新增病例或无症状感染者。
发表评论