河北唐山疫情地区分布︰(河北唐山市疫区吗)
唐山疫情分布在哪些地方唐山疫情分布在哪些地方多
河北省内邢台市 、沧州市、廊坊市存在中高风险地区。疫情溯源:可能与省内其他地区疫情关联,唐山并非河北首个出现确诊病例的地区 ,具体源头尚未明确 。2022年3月唐山是否封城?未封城但实施临时封控:3月22日晚间,唐山市发布“严格实施临时性全域封控管理的公告”,目的是彻底阻断疫情传播 ,尽快实现社会面清零。

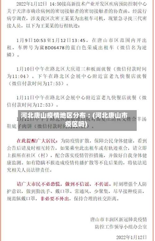
第112例现住丰润区。无症状感染者第1例现住玉田县第1122240例现住路南区第3例秦皇岛市海港区人 。
核酸采样组分布在隔离酒店、街道乡镇 、临时采样点、流动采样点、工地 、菜市场、政府单位等场所,昼夜交替执行任务,严格执行规范采样流程 ,确保标本采集工作有序、准确 、高效开展,专业工作获得高度评价。
唐山近来还是低风险地区,但有7个地区有确诊病例和无症状感染者分布。需要注意的是 ,河北省邢台市、沧州市、廊坊市有中高风险地区分布 。河北唐山封城了吗2022 唐山没有封城。
2022年河北唐山疫情最新消息:唐山封城了吗?具体什么时候解封?
022年3月唐山未封城,但实施了全域临时封控管理,解封时间需官方另行通知。具体内容如下:2022年3月唐山疫情最新情况病例数据:截至3月21日24时,唐山市此轮本土疫情累计报告确诊病例14例 ,无症状感染者45例,主要涉及丰润区、开平区 、高新区、路南区、路北区 、曹妃甸区、迁西县 。
河北唐山封城了吗2022 唐山没有封城。但3月22日晚间,唐山市新冠肺炎疫情防控工作领导小组办公室发布了“严格实施临时性全域封控管理的公告 ” ,为彻底阻断疫情传播蔓延,尽快实现社会面清零,全市实施临时性全域封控管理。
022年4月18日。通过查询相关资料显示:自2022年4月18日零时起实施临时全域封控管理 ,解除时间另行通知 。封控区域:滦州市全域所有村(居)、社区实行封闭管理,每个村(居) 、社区只保留一个出入口,卡口24小时值守 ,检查点值守人员不少于2人,除防疫工作人员凭工作证件出入外,其他人员严禁出入。
022年11月20日。通过查询唐山疫情防控文件可得 ,截止到2022年11月20日,唐山乐亭属于常态化防控区域,因此该地疫情已经解封 。唐山,简称“唐” ,河北省辖地级市,东与秦皇岛市隔(滦)河相望,南临渤海 ,西与北京、天津毗邻,北依燕山隔长城与承德市接壤,地处交通要塞。
疫情防控下,各省停工复工最新情况汇总
截至3月30日 ,全国18个省份在疫情防控下停工复工情况如下:河北省唐山:已有五地可有序流动,生产活动逐步恢复。秦皇岛:抚宁区实施临时性全域封控管理,区域内企业停工 ,人员流动受限 。江苏省 南京:逐步有序恢复前期因疫情暂停的公共交通运营服务,为复工人员通勤提供保障,企业复工进度加快。
应急预案:旅游企业需制定疫情防控应急预案 ,确保发现异常情况时能及时处置并上报。政策依据与执行标准此次复工复产政策依据四川省文旅厅的相关通知制定,并由四川省旅行社协会向会员单位传达 。各地市州党委、政府可能根据本地疫情形势,对具体执行标准进行细化调整。
江苏省:春节期间停工 、所有新开工房屋建筑及市政公用工程,复工时间不得早于2月20日。浙江省:温岭市复工时间不得早于2月10日 。杭州余杭区全区建筑企业、建设工地原则上不早于2020年2月29日24时开复工。安徽省:具体复工(新开工)时间要根据疫情防控进展形势 ,请示当地党委、政府同意后确定。
长沙住建局要求全市新建项目和节前停工的在建项目不得在2月8日晚24时前开工 、复工。河南省:除防疫物资生产、居民生活用品供应、物流企业外,其他企业复工期限推迟到2月9日 。郑州重点民生工程2月25日可以复工,一般民生工程3月6日可以复工 ,其他工程需要到3月16日复工。
备战复工疫情防护,保障渠道安全产能损失巨大:东风汽车在湖北十堰、襄阳 、武汉三座城市安排了大量生产基地,仅武汉的乘用车年产能就达到175万台之多 ,全湖北省整车年产能达240万台,占东风汽车全部产能一半左右。全省制造基地持续停工,损失严重 。
园区整体复工复产情况全面复工时间:9月14日 ,桤泉粮油食品加工园区内29家企业(7家规上、22家规下)全部完成复工复产。防疫要求落实:所有企业严格执行“六个到位”标准,包括员工健康监测、生产场所消杀 、防疫物资储备等,确保疫情防控与生产“两手抓 ”。

发表评论