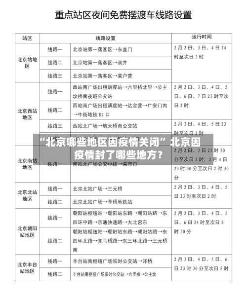
“北京哪些地区因疫情关闭” 北京因疫情封了哪些地方?

...北京英国签证中心因疫情原因关闭!伦敦租金年涨幅15.7%!

北京英国签证中心因疫情关闭关闭通知:北京英国签证中心宣布自2022年5月23日起 ,因疫情原因关闭 。业务影响:自5月23日起,暂时关闭英国签证中心签证受理、护照领取等各类业务,恢复时间另行通知。已经完成签证预约办理签证的申请人 ,可留存当日《预约单》待签证中心恢复对外运营后 ,前往办理业务。

“北京哪些地区因疫情关闭” 北京因疫情封了哪些地方?-第1张图片

英国大学报告指出,超5万英镑的签证费用曾阻碍学者与高知人群发展,但PSW0未直接涉及此问题 ,未来或需优化 。留学成本攀升与“以房养学 ”解决方案住房成本压力显著 英国房价连续四次创纪录,较疫情前上涨55,000英镑 。租金年均上涨11% ,伦敦涨幅达17%,学生群体负担加重。

“北京哪些地区因疫情关闭” 北京因疫情封了哪些地方?-第2张图片

英国签证中心全面开放开放情况:自6月1日起,英国签证申请中心开始阶段性地重启运营。在疫情控制向好的情况下 ,结合地方防疫规定,出于保障员工和顾客安全的考量,武汉和西安的英国签证申请中心重新开启 ,自此中国境内的15家英国签证申请中心全部开放 。

“北京哪些地区因疫情关闭” 北京因疫情封了哪些地方?-第3张图片

北京行程码摘星!具体什么时候去掉星号的?附官方最新消息

〖壹〗 、摘星意义:居民行程码不再标注星号,生活逐步恢复正常,出行限制解除。官方依据:国务院客户端小程序显示 ,北京市行程卡上的星号于2月16日0时消失 ,确认摘星成功。历史对比:类似情况曾出现在深圳等城市,但需注意疫情反复可能导致风险等级再次调整 。

〖贰〗、摘星的条件当用户过去14天内的行程轨迹不再包含任何中高风险地区所在城市时,行程码的星号会自动消失。这一过程由系统根据通信大数据自动判定 ,无需用户手动申请。例如,若北京某区域降为低风险,且用户未再进入其他中高风险地区 ,14天后星号即会消除 。

〖叁〗、北京摘星指的是北京居民的行程码上不再显示星号标记,意味着当地风险等级调整后,居民生活与工作秩序恢复正常。 具体解释如下:行程码星号的含义行程码由工信部推出 ,通过手机信号定位用户14天内的到访地区。若某城市存在中风险或高风险地区,该城市名称右上角会标注星号(*) 。

〖肆〗 、工信部于6月29日宣布正式取消通信行程卡中的“星号 ”标识,旨在支持高效统筹疫情防控与经济社会发展。政策背景与目的工信部官方网站明确表示 ,取消“星号 ”标识是为优化疫情防控措施,平衡防疫需求与经济活动恢复。此举通过减少对低风险地区人员的过度限制,促进人员有序流动 ,助力经济社会复苏 。

〖伍〗 、北京摘星条件主要涉及行程码星号的消失机制 ,具体如下:行程码星号消失有两种方式:14天后自行消失星号标记的时限以用户个人时间为计量单位,与风险地区无关 。自用户到达或途经中高风险地区之日起计算,满14天后星号会自动消失。若14天后仍未消失 ,可联系通信行程卡相关通讯服务商进行调整。

〖陆〗、行程码的星号标志可以通过两种方式消除,具体如下:首先,如果你所在区域连续14天内没有新增病例或无症状感染者 ,且你本人在过去14天内没有离开该地区,那么行程码上的星号通常会自动消失 。但如若星号仍存在,可以联系通信运营商进行手动更新。

北京疫情管控区域有哪些?名单及划分解除标准一览

【管控区】回龙观街道瑞旗家园29号楼、30号楼 、31号楼及周边业态沙河镇松兰堡村北52号祥瑞连锁酒店天通苑南街道天通苑南西一区21号楼乐宜居酒店以上区域根据疫情防控形势动态调整 ,建议通过官方渠道(如北京本地宝公众号)获取最新信息。

封控区划分标准 核心区域:病例或无症状感染者的居住小区及活动频繁的周边区域 。扩展区域:若病例发病前2天或无症状感染者检测阳性前2天起至隔离管理前,对工作地、活动地等区域造成较高传播风险,且密切接触者追踪难度较大 ,相关区域也可划为封控区。

封控区具体区域:万柳园15号楼、18号楼 、32号楼、31号楼、23号楼 玉泉营果品公司 西南郊冷库 宜兰园一区2号楼 亿朋苑一区3号楼 马家楼村62号 京泉仓储后院 玉泉营212号院1号楼 管理措施:实行“14+7”健康管理(14天居家隔离+7天健康监测)。

涉及到了白云区以及朝阳区景山区,工程区,其实我现在认为北京的疫情还是比较严重的 ,必须要好好的注意安全 。

解除管控管理的区域崂山区中韩街道的孙家下庄 、刘家下庄、张家下庄、郑张 、文张、南张、张村河南 、枯桃 、中韩社区解除管控管理措施。解除防范管理的区域崂山区全域范围内防范区解除管理措施。解封后注意事项:恢复正常工作生活秩序上述区域居民的生产生活秩序将全面恢复 ,但仍需严格遵守常态化疫情防控要求 。

5月9日起北京将府公园景区暂停接待通知

将府公园景区自2022年5月9日起暂停接待游客,开放时间将另行通知。具体说明如下:关闭原因:根据疫情防控最新要求,为保障游客健康安全 ,将府公园景区决定暂时关闭。关闭时间:自2022年5月9日起开始关闭,具体开放时间将根据疫情防控情况另行通知 。

朝阳公园、奥林匹克森林公园中心区、奥林匹克森林公园 、温榆河公园、将府公园、古塔公园 、白鹿公园、官庄公园、兴隆公园5月9日起闭园管理 。北京中华民族博物院 、东坝郊野公园5月10日起闭园管理。

石景山游乐园、北京冬奥公园、八大处公园(5月13日至5月15日闭园) 、北京世界雕塑公园(5月13日至5月15日闭园)。丰台区:中国园林博物馆、世界花卉大观园、世界公园 、绿堤公园 。

北京文娱场所暂停营业,北京海淀278家娱乐场所全部暂停营业。这是受...

〖壹〗 、北京文娱场所暂停营业,包括北京海淀278家娱乐场所全部暂停营业 ,主要受以下因素影响:疫情影响:最近北京海淀区出现了一例确诊病例,为了防止疫情扩散,保障人民群众身体健康和生命安全 ,必须采取严格的防控措施 。娱乐场所作为人员聚集的场所,存在较大的病毒传播风险,因此必须暂停营业。

〖贰〗、北京文娱场所暂停营业 ,包括北京海淀278家娱乐场所全部暂停营业,主要受以下因素影响:疫情影响:确诊病例出现:北京海淀区出现了确诊病例,这直接导致当地的生产进程被按下暂停键 ,为了防止疫情扩散 ,所有娱乐场所必须暂停营业。

〖叁〗、海淀区:自6月13日起,海淀区内歌舞娱乐 、网吧、演出游艺、剧本杀 、密室逃脱等场所278家已全部暂停营业 。东城区:自6月9日12时起,东城区歌舞娱乐场所、网吧暂停营业 ,全区设置在酒店、影剧院 、歌舞娱乐场所、网吧、演出场所等各类文旅企业内剧本杀经营单位暂停营业。

〖肆〗 、自2022年12月7日起,北京娱乐场所可有序恢复营业,不再要求查验核酸检测阴性证明。首都电影院各店、中华电影院、大观楼影城等已陆续恢复营业 ,广安门电影院也于本周末与观众重逢 。游艺场包括楼房 、帐篷 、围场等建筑,内含展品和娱乐设备。

11月1日起北京昌平区电影院暂停营业通知

月1日起,北京昌平区电影院暂停营业 ,恢复开放日期另行通知。暂停营业原因 鉴于当前疫情防控形势严峻,为避免聚集性疫情再次发生,北京市昌平区文化和旅游局决定从11月1日起暂停全区电影院的电影放映等聚集性活动 。通知发布单位与日期 该通知由北京市昌平区文化和旅游局发布 ,发布日期为2021年10月31日 。

北京昌平区11月暂时关闭的景区主要有以下几个:静之湖森林公园:关闭时间:自2021年11月1日起关闭原因:进入秋冬季节森林防火期,静之湖森林公园及部分户外项目对外关闭。乐多港奇幻乐园:关闭时间:自2021年11月2日起关闭原因:为配合疫情防控措施,乐园暂停开放 ,开放时间另行通知。

北京金隅凤山温泉自2021年11月1日起暂停营业 ,恢复时间另行通知 。具体说明如下:暂停营业原因:近日昌平区出现多例本地和京外关联病例,为配合属地政府疫情防控要求,凤山温泉度假村温泉乐园采取此措施。

凤山温泉乐园凤山温泉度假村温泉乐园自2021年11月1日起暂停营业 ,届时将不再接待客人入场,恢复营业时间另行通知。

发表评论