【山东非疫情地区名单公布/山东非疫情地区名单公布最新】
外省返乡如何报备
〖壹〗 、外地返乡人员可通过皖事通APP进行报备,具体操作如下:准备工具:使用iPhone12(IOS11系统)或兼容设备 ,安装皖事通APP(版本3) 。操作步骤:进入疫情防控专区:打开皖事通APP,在首页点击“疫情防控专区”入口。选取返乡登记:在专区页面中找到“返乡登记 ”功能按钮并点击。

〖贰〗、选取报备地区打开“爱山东”APP进入首页,在左上角点击地址栏,选取需要报备的目的地城市/区县。进入报备功能入口在首页或服务专区找到“报备信息登记”功能入口(部分版本需通过搜索栏输入关键词查找) ,点击进入填报页面 。

〖叁〗、社区报备是指从疫情发生地返回民众镇的本地居民及外来人员,必须在1小时内主动到所在村(社区)进行登记、报备或通过二维码自行申报。若不执行,要承担相应法律责任。民众镇还公布了各村(社区)防疫询问电话 。
〖肆〗 、未携带7日内核酸检测阴性证明(包括核酸检测报告或包含核酸检测阴性信息的“健康通行码” ,下同)的,请于抵达当日第一时间到指定的集中服务点进行登记和核酸检测,检测结果未出具前请在服务点等候。

天津近来是什么风险地区?
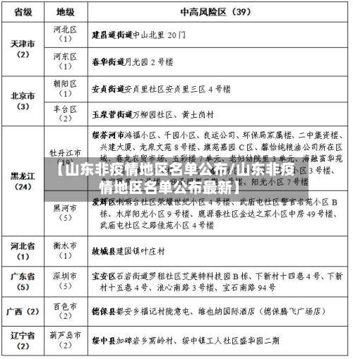
〖壹〗、高风险地区:共12处。高风险地区通常指疫情传播风险极高、病例集中或存在广泛社区传播的区域 ,需采取最严格的防控措施(如封控管理 、全员核酸筛查等) 。中风险地区:共26处。中风险地区存在一定传播风险,但疫情规模相对可控,需采取强化管控措施(如限制聚集、分区管理、定期检测等)。
〖贰〗 、中高风险地区所在地市其他县(市、区、旗)旅居史人员:实施抵津后 14天医学观察 。中高风险地区所在县(市 、区、旗)旅居史人员:严格实施抵津后 14天居家集中管理 ,并按规定频次进行核酸检测,检测结果为阴性可解除管理。
〖叁〗、调整范围:自2022年2月27日起,将天津空港经济区雅苑足道调整为高风险地区。该调整直接针对疫情传播的核心场所 ,体现精准防控原则 。其他区域:天津市除雅苑足道外的其他区域风险等级保持不变,后续将根据疫情防控形势适时调整。
〖肆〗 、天津近来属于高风险。截止到4月7日天津共有4处高风险地区,4处中风险地区,其他区域为低风险地区。虽然高中风险地区在减少 ,但当前疫情还是很严峻,还是要注意个人防护,减少不必要的聚集 ,戴好口罩,勤洗手,多通风 ,严格遵守各地区的防疫政策 。
山东临沂是高风险地区吗
近来公开信息没有明确指出山东哪一个城市是最容易出现安全事故的城市,且最新的全省事故空间分布统计数据为2021-2023年的结果,暂无更新的官方统计信息。 传统产业聚集的高事故区域鲁中、鲁西地区因化工、冶金、煤炭等传统产业聚集 ,事故总量占全省总量的62%,其中淄博 、东营、临沂三市的事故占比相对比较高。
山东高风险区:青岛黄岛区太行山一支路6号绿岛印象欣苑小区、青岛保税港区东京路49号(A);临沂市义堂镇小邬埠湖村 、义堂镇大邬埠湖村、义堂镇堰东村中央大街以东区域,银雀山街道阳光新城小区 ,共增加6个 。
中国很多地方都是低风险地区,中高风险地区只是局部少数地方,除了山东临沂,像江苏盐城 ,安徽芜湖等等都是低风险地区。
截至2022年5月15日,临沂不属于中高风险区。截至5月15日19时,全国共有18个高风险区 ,71个中风险区 。其中,高风险区全部在北京,71个中风险区在上海、北京 、丹东、营口、湛江 、广安、唐山、河北 ,不包括山东临沂。
不是。截止近来,临沂无中风险 。均为低风险地区。
杭州人来山东临沂是否隔离等防疫情况需分情况来看:中高风险地区及途经人员:截至2027,杭州滨江区 、富阳区有中高风险地区 ,对来自中高风险地区和14天内到过或途经中高风险地区的入临返临人员,实行14天集中隔离和7天健康监测。
山东潍坊属于疫情什么风险地区
合理安排出行 。及时关注国内疫情变化和官方疫情动态信息,提前通过中国政府网及国务院客户端小程序查询目的地的最新疫情防控政策 ,主动配合当地疫情防控措施,合理出行。严格限制前往发生本土疫情的中高风险区。
山东会双鸭山原则上是不需要隔离的,因为山东是低风险地区。山东已经很长时间没有新增本土病历了,当然双鸭山地区也是有段时间没有新增本土病历了 ,所以山东回双鸭山是不需要隔离的,当然路上还是需要提高警惕 。或者回到双鸭山自觉隔离几天。
没有封城。潍坊市位于山东半岛西部 。根据查阅潍坊疫情最新消息显示,截止2022年8月29日潍坊没有发布封城通告 ,属于低风险地区,前往潍坊要携带48小时核酸证明和出示绿色健康码、行程码。
疫情。截止2022年12月8日,潍坊属于高风险地区 ,因此中通快递发不了潍坊 。中通快递因为疫情发不了潍坊。潍坊,古称潍州、潍县,别称鸢都 ,是山东省地级市,国务院批复确定的山东省半岛城市群的区域中心城市。
运行 。截止到2022年9月21日,通过查询相关资料显示 ,喀左属于我国低风险地区,山东潍坊属于我国低风险地区,两地全域都处于常态化疫情防控状态,高铁正常运行 ,进入高铁站需要出示48小时以内核酸检测证明,佩戴口罩方可进入。
截止于2022年12月7日,是的。经查阅潍坊疫情防控中心可知 ,潍坊还有新增感染者,疫情较严重,因此是高风险地区 。潍坊市位于山东半岛西部 ,气候属暖温带季风型半湿润大陆性气候。
山东省泰安哪个区没疫情
〖壹〗、截止2022年11月29号11时,泰安近来共有高风险151处,低风险8处。没疫情处于常态化防控的只有东平县。其他宁阳县 、岱岳区、徂汶景区、新泰市 、泰安旅游经济开发区、泰安高新区、泰山区 、肥城市都有高风险和低风险区域 。
〖贰〗、滨州882名在泰安市集中隔离人员已分批次踏上回家路 ,泰安市圆满完成承接的滨州新冠肺炎疫情相关重点人员集中隔离医学观察任务,两地人民在抗击疫情中传递了温暖与情谊。首批467名隔离人员解除隔离4月5日上午,泰山区承接的467名滨州隔离人员解除隔离。
〖叁〗、能 。根据国家疫情防控中心公告显示截至2022年11月10日岱岳区和新泰区两地无新增感染者 、无外来病例 ,属于静态管理区域,两地的交通、餐饮已经正常运行了,所以能去。岱岳区,隶属于山东省泰安市 ,地处泰山之阳、汶水之滨,居齐鲁腹地,北依省会泉城济南。
11月16日山东低风险区名单(山东省高风险中风险地区名单)
〖壹〗 、趵突泉街道青年东路7号院16号楼 ,智远街道盛景家园小区8号楼1单元、盛景家园小区1号楼1单元、绿城百合花园社区49号楼2单元,龙洞街道长安欣苑9号楼2单元、西江华府六区5号楼划为高风险区;将历下区除高风险区外的其他区域划为低风险区 。
〖贰〗 、低风险区域,截止近来 ,济宁无中高风险。均为低风险地区。
〖叁〗、中风险→低风险:柳青街道泉府公馆小区、环球香樟园小区 、银丰雅园小区;兰山经开区密家庄村;兰山街道台湾城小区 。11月5日起临沂罗庄区风险区域的调整高风险→中风险:盛庄街道吴白庄村西区、吴白庄村南区。【推荐阅读】临沂域内风险地区9个高风险区:河东区——九曲街道甘家屯村临沂畅胜五金厂。
〖肆〗、具体枣庄疫情风险等级地区名单如下:(一)高风险地区:无(二)中风险地区:无(三)低风险地区:枣庄地区为低风险地区枣庄防疫政策:所有省外入鲁返鲁人员需持48小时内核酸检测阴性证明;抵达后第1天和第3天各进行1次核酸检测 。
发表评论