潮汕地区有无疫情风险(潮汕地区有没有疫情)
潮州返茂是否需要隔离(回潮汕要隔离吗)
不需要隔离。近来潮州全域低风险 ,由低风险返茂不需要进行隔离 。潮州风险等级查询:点击进入茂名疫情防控政策近14天有高风险地区旅居史的来茂人员:实施14天集中隔离医学观察,第14天开展核酸检测。

你好的 现在来看肯定是不需要隔离的:国内的话基本是只要携带核酸检测报告就能通行无阻。同省的话更是不用核酸检测报告了 。低风险地区,不需要隔离 ,甚至下周起连核酸检测报告都免除了!但是如果是中高风险或者当地没有发布疫情解除的相关公告的话 去外地还是要被集中隔离或者居家隔离的。

不需要。潮州,广东省辖地级市,潮汕地区之一,粤东城市之一。经当地疫情防控中心发布公告显示:因为此地区属于是低风险地区并且疫情已经完全控制住了 ,截止于2022年10月13日不需要进行任何的保护措施,所以国庆前往此地不需要隔离 。该地区无论是生活环境还是特色美食都是非常不错的。


疫情期间现在从上海虹桥机场去潮汕机场需要什么手续?现
〖壹〗、从上海虹桥机场去潮汕机场,近来主要需要以下手续:健康码:由于上海和潮汕两地近来均为疫情低风险地区 ,旅客在出行时只需出示有效的健康码即可。健康码需为绿色,表示旅客当前健康状况良好,无疫情相关风险 。体温检测:在机场 ,旅客可能需要进行体温检测。
〖贰〗 、近来两地都是疫情低风险地区,上海虹桥机场到潮汕机场只需要健康码就可以。
〖叁〗、不需要,汕头到虹桥机场不需要核酸证明 。2022年12月7日 ,国务院联防联控机制综合组发布了《关于进一步优化落实新冠肺炎疫情防控措施的通知》,《通知》中要求,不再对跨地区流动人员查验核酸检测阴性证明和健康码 ,不再开展落地检。
潮汕有没有疫情
〖壹〗、疫情方面:潮汕地区整体疫情可控,但需防范蚊媒传染病。截至8月20日,汕头市新增93例确诊病例,现有确诊1160例;潮州市近期新增病例很少 ,不过8月10号潮州报告过1例跟基孔肯雅热有关的病例 。
〖贰〗 、近来没有明确迹象表明下个月潮汕地区有特定病毒集中传播风险,但需结合动态信息提前做好防护准备。当前疫情形势 全国及广东地区近期呼吸道疾病感染率维持在常规波动范围,尚未监测到新发病毒集中暴发。潮汕当地夏季高温环境对多数呼吸道病毒传播有一定抑制作用 ,但人员流动频繁区域仍需警惕个别散发病例 。
〖叁〗、潮汕地区并未因疫情而全面封锁,从法律和政策层面来看,公民有权利前往潮汕地区。然而 ,具体的防疫措施会根据疫情形势进行调整,因此建议在出行前查阅最新的防疫政策。低风险地区前往 健康码要求:如果是从低风险地区前往潮汕,持有绿色健康码的人员通常是不需要隔离的。
〖肆〗、广东潮汕没有疫情 。通过查询相关公开资料截止于11月17日广东潮汕地区在过去14天内无新增疫情 ,防疫情况属于低风险区,防疫管控措施要求是在抵汕后第一时间向目的的所在社区(村)酒店、或工作单位报备并实施核酸检测3天2检,配合落实相应健康管理措施。所以广东潮汕没有疫情。
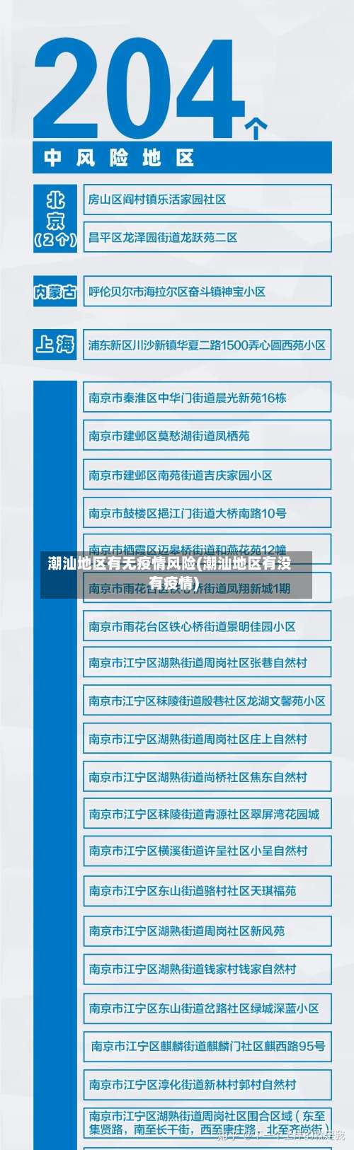
〖伍〗 、通过查询相关资料显示:潮汕有疫情 。潮汕位于广东省 ,截止2022年09月26日,广东共有低风险地区9处,中风险地区13处,高风险地区15处 ,所以潮汕有疫情。
近期能去潮汕吗
〖壹〗、025年12月23日广东潮汕地区(以潮州为例)建议穿着长袖T恤或衬衫搭配休闲长裤,怕冷或早晚可加薄外套;前往海边、山区或年老体弱者需增加保暖衣物,并携带晴雨伞。
〖贰〗 、近期是可以去潮汕的 。但关于是否需要隔离 ,则取决于多种因素,以下是对此问题的详细解政策与法律层面 潮汕地区并未因疫情而全面封锁,从法律和政策层面来看 ,公民有权利前往潮汕地区。然而,具体的防疫措施会根据疫情形势进行调整,因此建议在出行前查阅最新的防疫政策。
〖叁〗、近期去潮汕地区 ,建议采用洋葱式穿搭法,以应对早晚温差和变化的天气 。白天20℃以上时可穿短袖T恤配薄外套,早晚13℃左右需要长袖加保暖外套 ,遇到11℃左右的低温则需厚长袖加厚外套。潮汕地区春季气候多变,海边风大,穿衣需要兼顾舒适与防风保暖。
下个月去潮汕有病毒吗现在
〖壹〗、近来没有明确迹象表明下个月潮汕地区有特定病毒集中传播风险,但需结合动态信息提前做好防护准备 。当前疫情形势 全国及广东地区近期呼吸道疾病感染率维持在常规波动范围 ,尚未监测到新发病毒集中暴发。潮汕当地夏季高温环境对多数呼吸道病毒传播有一定抑制作用,但人员流动频繁区域仍需警惕个别散发病例。
〖贰〗 、潮汕地区现在有登革热病毒病例报告。据广东省疾病预防控制中心发布的消息,潮汕地区(特指潮州)近期出现了登革热病毒的传播情况 。具体情况如下:病例报告:2025年6月23日至6月29日 ,潮汕地区(潮州)报告了2例登革热本地病例。而在随后的2025年7月7日至7月13日,该地区又新增了7例登革热本土病例。
〖叁〗、通过查询相关资料显示,潮汕是常态化的城市 。因为根据潮汕疫情防控形势 ,按照国务院应对新型冠状病毒肺炎疫情联防联控机制综合组《新型冠状病毒肺炎防控方案(第九版)》相关规定和划分,潮汕是常态化的城市。
〖肆〗、核心事件:4月15日汕头市潮南区通报1例省外来汕无症状感染者吴某,其4月13日乘坐D2283次列车(14车厢12C)抵达潮汕高铁站 ,后核酸检测初筛及复核均为阳性。感染者行程轨迹:4月13日11:18-20:32:从上海虹桥站乘坐D2283次列车(14车厢12C)抵达潮汕高铁站 。
发表评论